¿Ú´üÅ£µêAPP-ÖúÁ¦ÌåÓýÈüÊÂЧÀÍÊý×Ö»¯ ÈÃÈüÊÂÔËÓª¸ü¼òÆÓ

¹©Ó¦ÉÌÈë¿Ú
ENØ­ÖÐÎÄ
¹Ù·½ÈÈÏߣº0510-66622538
¿Ú´üÅ£µê
ÄúËùÔÚµÄλÖãºÊ×Ò³ ×ÊѶÖÐÐÄ ÐÐÒµ°Ù¿Æ Öк«¡¢Öаġ¢ÖÐÖÇ¡¢ÖÐÃØ¡¢ÑÇÌ«ÉÌҵЭ¶¨Ô­²úµØÖ¤ÊéÌîÖÆÖ¸ÄÏ

Öк«¡¢Öаġ¢ÖÐÖÇ¡¢ÖÐÃØ¡¢ÑÇÌ«ÉÌҵЭ¶¨Ô­²úµØÖ¤ÊéÌîÖÆÖ¸ÄÏ

±¾ÆÚС±à´ø¸÷ÈËѧϰÖйú-º«¹ú×ÔóЭ¶¨Ô­²úµØÖ¤Êé¡¢Öйú-°Ä´óÀûÑÇ×ÔóЭ¶¨Ô­²úµØÖ¤Êé¡¢Öйú-ÖÇÀû×ÔóЭ¶¨Ô­²úµØÖ¤Êé¡¢Öйú-ÃØÂ³×ÔóЭ¶¨Ô­²úµØÖ¤Êé¡¢ÑÇÌ«ÉÌҵЭ¶¨Ô­²úµØÖ¤Ê飨ÒÔϼò³ÆÖк«Ö¤Êé¡¢ÖаÄÖ¤Êé¡¢ÖÐÖÇÖ¤Êé¡¢ÖÐÃØÖ¤Êé¡¢ÑÇ̫֤Ê飩µÄÌî֯ע֨ÊÂÏ£¬ £¬£¬£¬£¬£¬×ÊÖú¸÷ÈË¿ìËÙÏàʶ²î±ðÀàÐÍÔ­²úµØÖ¤ÊéµÄÉ걨ҪÇ󡣡£¡£¡£¡£

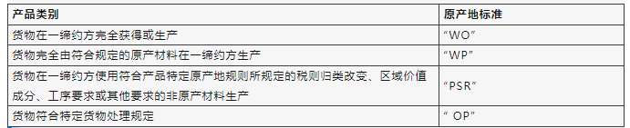
Ò»¡¢Ô­²úµØÖ¤ÊéÊÊÓùú¼Ò

Öк«Ö¤Ê飺Öйú¡¢º«¹ú

ÖаÄÖ¤Ê飺Öйú¡¢°Ä´óÀûÑÇ

ÖÐÖÇÖ¤Ê飺Öйú¡¢ÖÇÀû

ÖÐÃØÖ¤Ê飺Öйú¡¢ÃØÂ³

ÑÇ̫֤Ê飺Öйú¡¢ÃϼÓÀ­¹ú¡¢Ó¡¶È¡¢ÀÏÎΡ¢º«¹ú¡¢Ë¹ÀïÀ¼¿¨¡¢ÃɹÅ

¶þ¡¢Ô­²úµØÖ¤ÊéÐèÒªÉ걨µÄÀ¸Ä¿

Ô­²úµØÖ¤ÊéÐèÒªÉ걨µÄÀ¸Ä¿

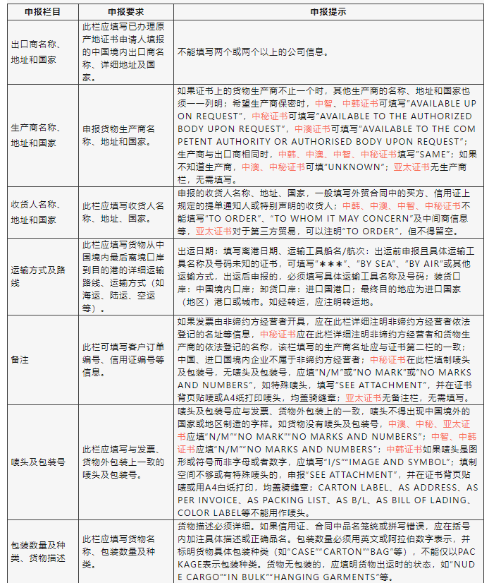
Èý¡¢É걨À¸Ä¿ÌîÖÆÒªÇó

£¨Ò»£©Ò»Ñùƽ³£À¸Ä¿

É걨À¸Ä¿ÌîÖÆÒªÇó

É걨À¸Ä¿ÌîÖÆÒªÇó

£¨¶þ£©Ô­²úµØ±ê×¼À¸Ä¿

1¡¢Öк«Ö¤Êé

Öк«Ö¤Êé

2¡¢ÖаÄÖ¤Êé

ÖаÄÖ¤Êé

3¡¢ÖÐÖÇÖ¤Êé

ÖÐÖÇÖ¤Êé

4¡¢ÖÐÃØÖ¤Êé

ÖÐÃØÖ¤Êé

5¡¢ÑÇ̫֤Êé

ÑÇ̫֤Êé

£¨Èý£©ÆäËûÏîÄ¿

1¡¢FOBÖµ£¨ÃÀÔª£©

·¢Æ±½ð¶îÈç·ÇFOB¼Û»ò·ÇÃÀÔª±ÒÖֵ쬣¬ £¬£¬£¬£¬£¬Ó¦Æ¾Ö¤·¢Æ±¿ª¾ßʱ¼äµÄ»ãÂÊת»»ÎªFOBÃÀÔª¼ÛÇ®£¨ÖÐÖÇÖ¤Êé²»ÏÞ±ÒÖÖ£©¡£¡£¡£¡£¡£

2¡¢»õÎïÐÅÏ¢ÖеÄÉú²úÉÌÃû³Æ¡¢Éú²úÉÌ´úÂë¡¢ÁªÏµÈË¡¢ÁªÏµµç»°

Ó¦µ±ÓÃÖÐÎÄÌîдÏÖʵÉú²úÉÌ£»£»£»£»£»£»£»£»Éú²úÉÌ´úÂëӦΪͳһÉç»áÐÅÓôúÂëµÄ9¡ª17λ¡£¡£¡£¡£¡£²»¿ÉÌîдÉÌÒµ¹«Ë¾µÄÐÅÏ¢¡£¡£¡£¡£¡£

3¡¢ÏîÄ¿±àºÅ

Öаġ¢ÖÐÃØÖ¤Êéµ¥·ÝÖ¤Êé»õÎïÏî²»¿ÉÁè¼Ý20Ï£¬ £¬£¬£¬£¬£¬ÖÐÖÇÖ¤Êéµ¥·ÝÖ¤Êé»õÎïÏî²»¿ÉÁè¼Ý50Ï£¬ £¬£¬£¬£¬£¬Öк«Ö¤ÊéÎÞ»õÎïÏîÊýÏÞÖÆ£¬£¬ £¬£¬£¬£¬£¬ÑÇ̫֤ÊéÎÞ´ËÏî¡£¡£¡£¡£¡£

ËÄ¡¢Ô­²úµØÖ¤Êé²¹·¢¡¢¸ü¸Ä¡¢ÖØ·¢

£¨Ò»£©²¹·¢Óë¸ü¸Ä

²¹·¢£ºÑÇ̫֤ÊéÓ¦ÓÚ»õÎï³ö¿Úʱ»òÕß×°Ô˺ó3¸öÊÂÇéÈÕÄÚÇ©·¢£¬£¬ £¬£¬£¬£¬£¬²»ÔÊÐíÖÎÀí²¹·¢Ö¤Ê飻£»£»£»£»£»£»£»ÆäÓàËÄÖÖÖ¤Êé¿ÉÔÚ»õÎï³ö¿Ú/×°´¬/×°ÔËÖ®ÈÕÆð12¸öÔÂÄÚ²¹·¢¡£¡£¡£¡£¡£

¸ü¸Ä£ºÉêÇëÈËÖ¤ÊéÄÚÈÝÐè¸ü¸ÄµÄ£¬£¬ £¬£¬£¬£¬£¬¿É×ÔÖ¤ÊéÇ©·¢Ö®ÈÕÆð1ÄêÄÚÏòԭǩ֤»ú¹¹ÉêÇëÖ¤Êé¸ü¸Ä¡£¡£¡£¡£¡£

³ö¿ÚÉÌÈ·ÈÏδÏòÈë¿Ú·½º£¹ØÌá½»¹ýÔ­Ö¤ÊéµÄ£¬£¬ £¬£¬£¬£¬£¬¿ÉÖÎÀíµç×Ó¸ü¸Ä¡£¡£¡£¡£¡£ÉêÇëÈËÓ¦ÍË»ØÔ­Ö¤Ê飬£¬ £¬£¬£¬£¬£¬ÏêϸÌîд²¢Ìá½»¸ü¸Ä/ÖØ·¢ÉêÇëÊé¡£¡£¡£¡£¡£³ýÉêÇë¸ü¸ÄµÄÀ¸Ä¿¡¢ÉêÇëÈÕÆÚºÍǩ֤ÈÕÆÚΪ¸ü¸ÄÄÚÈݺÍÏÖʵÈÕÆÚÍ⣬£¬ £¬£¬£¬£¬£¬¸ü¸ÄÖ¤ÊéÆäËü¸÷À¸Ä¿Ó¦ÓëÔ­Ö¤Êé¼á³ÖÒ»Ö¡£¡£¡£¡£¡£Ç©Ö¤Ö°Ô±Ç©·¢¸ü¸ÄÖ¤Êéºó£¬£¬ £¬£¬£¬£¬£¬Êջز¢×÷·ÏÔ­Ö¤Êé¡£¡£¡£¡£¡£

£¨¶þ£©ÖØ·¢Óë¸ü¸ÄÖØ·¢

ÖØ·¢£ºÉêÇëÈËÔ­Ö¤Êé±»µÁ¡¢ÒÅʧ»òËð»ÙµÄ£¬£¬ £¬£¬£¬£¬£¬¿ÉÔÚ×ÔÖ¤ÊéÇ©·¢Ö®ÈÕÆðÒ»ÄêÄÚÏòԭǩ֤»ú¹¹ÉêÇëÖØ·¢Ö¤Êé¡£¡£¡£¡£¡£ÉêÇëÖØ·¢Ö¤Êéʱ£¬£¬ £¬£¬£¬£¬£¬ÉêÇëÈËÓ¦ÏêϸÌîÐ´ÖØ·¢ÉêÇëÊé¡£¡£¡£¡£¡£Ö¤ÊéÉêÇëÈÕÆÚºÍǩ֤ÈÕÆÚӦΪÏÖʵÉêÇëºÍǩ֤ÈÕÆÚ¡£¡£¡£¡£¡£³ýÉêÇëÈÕÆÚ¼°Ç©Ö¤ÈÕÆÚÍ⣬£¬ £¬£¬£¬£¬£¬Ö¤ÊéÆäËû¸÷À¸Ä¿Ó¦ÓëÔ­Ö¤Êé¼á³ÖÒ»Ö¡£¡£¡£¡£¡£

¸ü¸ÄÖØ·¢£ºÉêÇëÈËÔ­Ö¤Êé±»µÁ¡¢ÒÅʧ»òËð»ÙÇÒÐèÒª¸ü¸ÄµÄ£¬£¬ £¬£¬£¬£¬£¬¿ÉÔÚ×ÔÖ¤ÊéÇ©·¢Ö®ÈÕÆðÒ»ÄêÄÚÏòԭǩ֤»ú¹¹ÉêÇë¸ü¸ÄÖØ·¢Ö¤Êé¡£¡£¡£¡£¡£ÉêÇë¸ü¸ÄÖØ·¢Ö¤Êéʱ£¬£¬ £¬£¬£¬£¬£¬ÉêÇëÈËÓ¦ÏêϸÌîд¸ü¸Ä/ÖØ·¢ÉêÇëÊé¡£¡£¡£¡£¡£Ö¤ÊéÉêÇëÈÕÆÚºÍǩ֤ÈÕÆÚӦΪÏÖʵÉêÇëºÍǩ֤ÈÕÆÚ¡£¡£¡£¡£¡£

Áù¡¢×ÔÖú´òÓ¡

×ÔÖú´òÓ¡

Æß¡¢×¢ÖØÊÂÏî

1¡¢Ö¤ÊéÉÏÌåÏÖµÄÀ¸Ä¿£¬£¬ £¬£¬£¬£¬£¬³ýÁËßéÍ·¡¢ÔËÊ乤¾ßºÅÍ⣬£¬ £¬£¬£¬£¬£¬ÆäËû¾ùÖ»ÄÜÓÃÓ¢ÎÄÌîд¡£¡£¡£¡£¡£±êµã·ûºÅ±ØÐèʹÓðë½Ç·ûºÅÊäÈ룬£¬ £¬£¬£¬£¬£¬²»È»ÈÝÒ×·ºÆðÂÒÂë¡£¡£¡£¡£¡£

2¡¢Ö¤Ê鹩¹Ù·½Ê¹ÓÃÀ¸¡¢ÉÌÆ·ÐòºÅÀ¸ÒÔ¼°Ç©Ö¤»ú¹¹Ö¤ÊµÀ¸ÎÞÐèÔÚÉ걨¶ËÉ걨¡£¡£¡£¡£¡£

3¡¢ÖаÄÖ¤ÊéÓÐרÓõÄÐøÒ³Ö¤Ê飬£¬ £¬£¬£¬£¬£¬Ç©Ö¤ÄÚÈÝÎÞ·¨ÔÚÒ»Ò³ÏÔʾÍêÕûµÄ£¬£¬ £¬£¬£¬£¬£¬ÐèÁí¸½ÐøÒ³Ö¤Êé¡£¡£¡£¡£¡£

4¡¢»õÎï²»º¬·ÇÔ­²úÒòËØÊ±£¬£¬ £¬£¬£¬£¬£¬²úÆ··ÇÔ­²úÒòËØÓ¦Îª0£»£»£»£»£»£»£»£»º¬·ÇÔ­²úÒòËØÊ±£¬£¬ £¬£¬£¬£¬£¬Æä²úÆ··ÇÔ­²úÒòËØÓ¦´óÓÚ0¡£¡£¡£¡£¡£

ÒÔÉÏÄÚÈÝȪԴÓÚ¸£Öݺ£¹Ø12360ЧÀÍÈÈÏß¡£¡£¡£¡£¡£ÎÒ˾×÷Ϊ¹¤Òµ¹©Ó¦Á´µÄÎïÁ÷ÕûºÏЧÀÍÉÌ£¬£¬ £¬£¬£¬£¬£¬¿ÉÒÔ½«»õÎïÔË´ïÈ«Çò¡£¡£¡£¡£¡£ÈçÄúÐèÒªÊÕÖ§¿Ú±¨¹Ø±¨¼ì¡¢¹ú¼ÊÎïÁ÷µÈЧÀÍ£¬£¬ £¬£¬£¬£¬£¬½Ó´ýÁªÏµÎÒ˾×Éѯ±¨¼Û£¬£¬ £¬£¬£¬£¬£¬×ÉѯÈÈÏß0510-66622538¡£¡£¡£¡£¡£

±êÇ©£º #RCEPÔ­²úµØÖ¤
ÉÏһƪ£ºÈë¿Ú¸ÖÇÙÉ걨¹éÀàÒªÇóÓÐÄÄЩ £¿£¿£¿£¿£¿£¿£¿
ÏÂһƪ£ºÊÕÖ§¿ÚʳÓÃÏ㾫ÊôÓÚΣÏÕÆ·Â𠣿£¿£¿£¿£¿£¿£¿ÓÐÄÄЩ»®¶¨ £¿£¿£¿£¿£¿£¿£¿
½­ËÕ¿Ú´üÅ£µêAPP-ÖúÁ¦ÌåÓýÈüÊ·þÎñÊý×Ö»¯ ÈÃÈüÊÂÔËÓª¸ü¼òµ¥¹ú¼ÊÎïÁ÷¹É·ÝÓÐÏÞ¹«Ë¾ÊǺ£ÄÚÁìÏȵÄÒ»Ì廯×ÛºÏÎïÁ÷ЧÀÍÉÌ£¬£¬ £¬£¬£¬£¬£¬Ö÷Óª£º¹ú¼Ê»õÔËÊðÀí¡¢º£ÄÚÎïÁ÷¡¢¹©Ó¦Á´ÖÎÀí¡¢±£Ë°ÎïÁ÷µÈÓªÒµ¡£¡£¡£¡£¡£

ÁôÑÔ°å

Ö´·¨ÉùÃ÷

±¾ÍøÕ¾ÓɿڴüÅ£µêAPP-ÖúÁ¦ÌåÓýÈüÊ·þÎñÊý×Ö»¯ ÈÃÈüÊÂÔËÓª¸ü¼òµ¥£¨ÒÔϼò³Æ¡°±¾¹«Ë¾¡±£©ÉèÁ¢£¬£¬ £¬£¬£¬£¬£¬×óÓÒÔÚʹÓñ¾ÍøÕ¾Ç°ÇëÎñ±Ø×ÐϸÔĶÁÒÔÏÂÌõÎÄ£¬£¬ £¬£¬£¬£¬£¬ÈôÓÐÒÉÎÊÇëºÍ±¾¹«Ë¾ÁªÏµ£¬£¬ £¬£¬£¬£¬£¬²»È»½«ÊÓΪÒѳä·ÖÖªÏþ²¢½ÓÊܱ¾ÉùÃ÷ËùÓÐÄÚÈÝ£º 

°æÈ¨ÉùÃ÷

±¾ÍøÕ¾µÄ°æÃæÉè¼Æ¡¢Êý¾Ý¡¢ÐÅÏ¢¡¢Í¼°¸¡¢ÉùÒô¡¢³ÌÐò¼°ÆäËüÏà¹ØÄÚÈݵÄËùÓÐȨ¡¢Öø×÷Ȩ¼°ÆäËüȨÁ¦Óɱ¾¹«Ë¾ÏíÓУ¬£¬ £¬£¬£¬£¬£¬´ËÖÖȨÁ¦Êܵ½¡¶ÖлªÈËÃñ¹²ºÍ¹úÃñ·¨µä¡·¡¢¡¶ÖлªÈËÃñ¹²ºÍ¹úÖø×÷Ȩ·¨¡·¼°ÆäËüÖ´·¨¡¢¹æÔò¡¢¹æ·¶ÐÔÖ´·¨Îļþ¼°Ïà¹Ø¹ú¼ÊÌõÔ¼µÄ±£»£»£»£»£»£»£»£»¤£¬£¬ £¬£¬£¬£¬£¬ÈκζÔÉÏÊöȨÁ¦µÄÇÖÕ¼¾ùÓпÉÄܵ¼Ö¼縺ÃñÊ¡¢ÐÐÕþ»òÐÌÊÂÔðÈΡ£¡£¡£¡£¡£ÆäËûýÌå¡¢ÍøÕ¾»òСÎÒ˽¼Ò×ªÔØÊ¹ÓÃʱ²»µÃ¾ÙÐÐÉÌÒµÐÔµÄÔ­°æÔ­Ê½µÄ×ªÔØ£¬£¬ £¬£¬£¬£¬£¬Ò಻µÃÍáÇúºÍ¸Ä¶¯±¾ÍøÕ¾ËùÐû²¼µÄÄÚÈÝ¡£¡£¡£¡£¡£Èç×ªÔØÐë×¢Ã÷ÎÄÕÂȪԴ¡£¡£¡£¡£¡£

Òþ˽ÉùÃ÷

×ðÖØÓû§Òþ˽ÊDZ¾ÍøÕ¾µÄÒ»Ïî»ùÀ´Ô´Ôò¡£¡£¡£¡£¡£±¾ÍøÕ¾²»»á¹ûÕæÓû§ÉúÑÄÔÚÍøÕ¾ÉϵķǹûÕæÄÚÈÝ£¬£¬ £¬£¬£¬£¬£¬³ý·ÇÓÐÖ´·¨ÔÊÐí¡¢ÒªÇó»òÔÚÒÔÏÂÈýÖÖÇéÐα¬·¢Ê±£¬£¬ £¬£¬£¬£¬£¬±¾ÍøÕ¾ÒÔΪ͸¶ÕâЩÄÚÈÝÊÇÐëÒªµÄ£º×ñ´Ó±¾ÍøÕ¾Õýµ±Ð§ÀͳÌÐò£»£»£»£»£»£»£»£»Ö´ÂÉÀýÔò»®¶¨ÐëҪʱ±ØÐèΪµÚÈý·½ÌṩµÄ£»£»£»£»£»£»£»£»ÔÚ½ôÆÈÇéÐÎÏ£¬£¬ £¬£¬£¬£¬£¬Îª±£»£»£»£»£»£»£»£»¤ÍøÕ¾ºÍÈ«ÌåÓû§ÀûÒæºÍ¹«ÖÚÇå¾²¡£¡£¡£¡£¡£

ÃâÔðÉùÃ÷

±¾ÍøÕ¾ÉèÁ¢Ä¿µÄÔÚÓÚÏÈÈݱ¾¹«Ë¾ÓªÒµ¼°Àû±ãÓû§ÅÌÎÊ»ò×Éѯ¡£¡£¡£¡£¡£

±¾¹«Ë¾²î³Ø±¾ÍøÕ¾ÄÚ¹ØÓÚ±¾¹«Ë¾µÄÈκÎÊý¾ÝµÄ׼ȷÐÔºÍÍêÕûÐÔ×÷×÷ÉùÃ÷£¬£¬ £¬£¬£¬£¬£¬Ò಻»á¶Ô±¾ÍøÕ¾ËùÔØÊý¾ÝµÄ¸üеÄ׼ȷÐÔºÍÍêÕûÐÔÈÏÕæ¡£¡£¡£¡£¡£

±¾ÍøÕ¾¿¯µÇµÄËùÓÐÄÚÈÝ£¬£¬ £¬£¬£¬£¬£¬°üÀ¨µ«²»ÏÞÓÚÐÂÎű¨µÀ¡¢ÆäËûµÚÈý·½ÎÄÕµȣ¬£¬ £¬£¬£¬£¬£¬ÊÇΪÁËÀû±ãÓû§Ïà֪Ȥ¹ØÐÅÏ¢£¬£¬ £¬£¬£¬£¬£¬ÓйظõÈÄÚÈÝËùÔØÊý¾ÝµÄ׼ȷÐÔ»òÍêÕûÐÔ,±¾¹«Ë¾¸Å²»×÷ÈκÎÉùÃ÷¡£¡£¡£¡£¡£

±¾ÍøÕ¾ËùÔØµÄËùÓÐÊý¾Ý½ö¹©²Î¿¼,¶ÔÓÉÓÚʹÓûòÒÀÀµ±¾ÍøÕ¾ËùÔØµÄÈκÎ×ÊÁÏ»òÓйر¾¹«Ë¾ÈκÎ×ÊÁϵÄÒÅ©¶øÖ±½Ó»ò¼ä½ÓÒýÖµÄÈκÎËðʧ±¾¹«Ë¾¸Å²»¸ºÈκÎÖ´·¨ÔðÈΡ£¡£¡£¡£¡£

±¾ÍøÕ¾ÄÚËùÉèµÄÍøÕ¾Á´½ÓÊÇΪÓû§ÌṩÀû±ã£¬£¬ £¬£¬£¬£¬£¬¶Ô´ÓÁ´½ÓµÄÍøÕ¾ÊÕµ½µÄÍøÂç´«ËÍ»òÈÎºÎÆäËüÐÎʽµÄ´«Ê䣬£¬ £¬£¬£¬£¬£¬±¾ÍøÕ¾²»¼ç¸ºÈκÎÔðÈΡ£¡£¡£¡£¡£ 

±¾ÍøÕ¾Èç×ªÔØÆäËüýÌå×÷Æ·µÄÄ¿µÄÔÚÓÚת´ï¸ü¶àÐÅÏ¢£¬£¬ £¬£¬£¬£¬£¬²¢²»´ú±í±¾ÍøÕ¾ÔÞÐíÆä¿´·¨ºÍ¶ÔÆäÕæÊµÐÔÈÏÕæ£»£»£»£»£»£»£»£»ÆäËûýÌå¡¢ÍøÕ¾»òСÎÒ˽¼Ò×ªÔØÊ¹ÓÃʱ±ØÐè±£´æ±¾Õ¾×¢Ã÷µÄÎÄÕÂȪԴ£¬£¬ £¬£¬£¬£¬£¬²¢×Ô×ðÖ´·¨ÔðÈΡ£¡£¡£¡£¡£

ÓÉÓÚ±¾ÍøÕ¾¶øÒýÆðµÄÒ»ÇÐËßËÏ»òÕùÒé¾ùӦʹÓÃÖлªÈËÃñ¹²ºÍ¹úÖ´·¨¡£¡£¡£¡£¡£±¾ÍøÕ¾±£´æËæÊ±¸üÕý¡¢Ð޸ĸüб¾ÉùÃ÷µÄȨÁ¦¡£¡£¡£¡£¡£


¿Ú´üÅ£µêAPP-ÖúÁ¦ÌåÓýÈüÊ·þÎñÊý×Ö»¯ ÈÃÈüÊÂÔËÓª¸ü¼òµ¥¹ÙÍøÒþ˽Õþ²ß


  • ¸üÐÂÈÕÆÚ£º2021-11-3
  • ÉúЧÈÕÆÚ£º2021-11-3
  • ±¾Òþ˽Õþ²ß½«×ÊÖúÄúÏàʶ£º

£¨1£©ÎªÁ˰ü¹Ü²úÆ·µÄÕý³£ÔËÐУ¬£¬ £¬£¬£¬£¬£¬ÊµÏֵǼ¡¢ËÑË÷µÈ½¹µã¹¦Ð§ÒÔ¼°ÆäËû¹¦Ð§£¬£¬ £¬£¬£¬£¬£¬ÎÒÃÇ»áÍøÂçÄúµÄ²¿·ÖÐëÒªÐÅÏ¢£»£»£»£»£»£»£»£»

£¨2£©ÔÚÄú¾ÙÐеǼ¡¢Ïµ¥»òʹÓûùÓÚµØÀíλÖõÄЧÀÍʱ£¬£¬ £¬£¬£¬£¬£¬»ùÓÚÖ´·¨ÒªÇó»òʵÏÖ¹¦Ð§Ëù±ØÐ裬£¬ £¬£¬£¬£¬£¬ÎÒÃÇ¿ÉÄÜ»áÍøÂçÐÕÃû¡¢ÁªÂç·½·¨¡¢Í¨Ñ¶Â¼¡¢µØÀíλÖõÈСÎÒ˽¼ÒÃô¸ÐÐÅÏ¢¡£¡£¡£¡£¡£ÄúÓÐȨ¾Ü¾øÏòÎÒÃÇÌṩÕâЩÐÅÏ¢£¬£¬ £¬£¬£¬£¬£¬»òÕß³·»ØÄú¶ÔÕâЩÐÅÏ¢µÄÊÚȨÔ޳ɡ£¡£¡£¡£¡£ÇëÄúÏàʶ£¬£¬ £¬£¬£¬£¬£¬¾Ü¾ø»ò³·»ØÊÚȨÔ޳ɣ¬£¬ £¬£¬£¬£¬£¬½«µ¼ÖÂÄúÎÞ·¨Ê¹ÓÃÏà¹ØµÄÌØ¶¨¹¦Ð§£»£»£»£»£»£»£»£»

£¨3£©ÎÒÃǻὫÔÚ¾³ÄÚÔËÓªÀú³ÌÖÐÍøÂçºÍ±¬·¢µÄÄúµÄСÎÒ˽¼ÒÐÅÏ¢´æ´¢ÓÚÖлªÈËÃñ¹²ºÍ¹ú¾³ÄÚ£¬£¬ £¬£¬£¬£¬£¬²¢²»»á½«ÉÏÊöÐÅÏ¢´«ÊäÖÁ¾³Íâ¡£¡£¡£¡£¡£ÎÒÃǽö»áÔÚΪÌṩ¡°¿Ú´üÅ£µêAPP-ÖúÁ¦ÌåÓýÈüÊ·þÎñÊý×Ö»¯ ÈÃÈüÊÂÔËÓª¸ü¼òµ¥¹ÙÍø¡±¼°Ð§ÀÍ֮ĿµÄËù±ØÐèµÄʱ´úÄÚ±£´æÄúµÄСÎÒ˽¼ÒÐÅÏ¢£»£»£»£»£»£»£»£»

£¨4£©ÎÒÃDz»»áÏòµÚÈý·½¹²Ïí¡¢Ìṩ¡¢×ªÈûòÕß´ÓµÚÈý·½»ñÈ¡ÄúµÄСÎÒ˽¼ÒÐÅÏ¢£¬£¬ £¬£¬£¬£¬£¬³ý·Ç¾­ÓÉÄúµÄÔ޳ɣ»£»£»£»£»£»£»£»

£¨5£©ÎÒÃǽ«Æð¾¢½ÓÄɺÏÀíµÄÇå¾²²½·¥À´±£»£»£»£»£»£»£»£»¤ÄúµÄСÎÒ˽¼ÒÐÅÏ¢¡£¡£¡£¡£¡£ÌØÊâÖ¸³ö£¬£¬ £¬£¬£¬£¬£¬ÎÒÃǽ«½ÓÄÉÐÐÒµÄÚͨÐеķ½·¨¼°¾¡×î´óµÄÉÌÒµÆð¾¢À´±£»£»£»£»£»£»£»£»¤ÄúСÎÒ˽¼ÒÃô¸ÐÐÅÏ¢µÄÇå¾²£»£»£»£»£»£»£»£»

¿Ú´üÅ£µêAPP-ÖúÁ¦ÌåÓýÈüÊ·þÎñÊý×Ö»¯ ÈÃÈüÊÂÔËÓª¸ü¼òµ¥£¨ÒÔϼò³Æ¡°ÎÒÃÇ¡±£©Éî֪СÎÒ˽¼ÒÐÅÏ¢¶ÔÄúµÄÖ÷ÒªÐÔ£¬£¬ £¬£¬£¬£¬£¬ÎÒÃǽ«Æ¾Ö¤Ö´ÂÉÀýÔòµÄ»®¶¨£¬£¬ £¬£¬£¬£¬£¬½ÓÄÉÇå¾²µÄ±£»£»£»£»£»£»£»£»¤²½·¥£¬£¬ £¬£¬£¬£¬£¬±£»£»£»£»£»£»£»£»¤ÄúµÄСÎÒ˽¼ÒÐÅÏ¢¼°Òþ˽Çå¾²¡£¡£¡£¡£¡£Òò´Ë£¬£¬ £¬£¬£¬£¬£¬ÎÒÃÇÖÆ¶©±¾¡°Òþ˽Õþ²ß¡±²¢ÌØÊâÌáÐÑ£ºÏ£ÍûÄúÔÚʹÓá°¿Ú´üÅ£µêAPP-ÖúÁ¦ÌåÓýÈüÊ·þÎñÊý×Ö»¯ ÈÃÈüÊÂÔËÓª¸ü¼òµ¥¹ÙÍø¡±¼°Ïà¹ØÐ§ÀÍǰ×ÐϸÔĶÁ²¢Ã÷È·±¾Òþ˽Õþ²ß£¬£¬ £¬£¬£¬£¬£¬Äú¿ÉÒÔÆ¾Ö¤Ö¸Òý×÷³öÄúµÄÊÊÖÐÑ¡Ôñ¡£¡£¡£¡£¡£

±¾Òþ˽Õþ²ß½«×ÊÖúÄúÏàʶÒÔÏÂÄÚÈÝ£º

Ò»¡¢ÎÒÃÇÔõÑùÍøÂçºÍʹÓÃСÎÒ˽¼ÒÐÅÏ¢

¶þ¡¢ÎÒÃÇ¶Ô Cookie ºÍͬÀàÊÖÒÕµÄʹÓÃ

Èý¡¢ÎÒÃÇÔõÑù´æ´¢Ð¡ÎÒ˽¼ÒÐÅÏ¢

ËÄ¡¢ÎÒÃÇÔõÑù¹²Ïí¡¢×ªÈᢹûÕæÅû¶СÎÒ˽¼ÒÐÅÏ¢

Îå¡¢ÄúµÄȨÁ¦

Áù¡¢ÎÒÃÇÈçÄÇÀïÖöùͯµÄСÎÒ˽¼ÒÐÅÏ¢

Æß¡¢ÄúµÄСÎÒ˽¼ÒÐÅÏ¢ÔõÑùÔÚÈ«Çò¹æÄ£×ªÒÆ

°Ë¡¢±¾Òþ˽Õþ²ßÔõÑù¸üÐÂ

¾Å¡¢ÔõÑùÁªÏµ¿Ú´üÅ£µêAPP-ÖúÁ¦ÌåÓýÈüÊÂЧÀÍÊý×Ö»¯ ÈÃÈüÊÂÔËÓª¸ü¼òÆÓ

Ò»¡¢ÎÒÃÇÔõÑùÍøÂçºÍʹÓÃСÎÒ˽¼ÒÐÅÏ¢

ÔÚÄúʹÓá°¿Ú´üÅ£µêAPP-ÖúÁ¦ÌåÓýÈüÊ·þÎñÊý×Ö»¯ ÈÃÈüÊÂÔËÓª¸ü¼òµ¥¹ÙÍø¡±¼°Ð§À͵ÄÀú³ÌÖУ¬£¬ £¬£¬£¬£¬£¬ÎÒÃǽ«Æ¾Ö¤Õýµ±¡¢Õýµ±¡¢ÐëÒªµÄÔ­Ôò£¬£¬ £¬£¬£¬£¬£¬ÍøÂçÐÅÏ¢¡£¡£¡£¡£¡£ÎÒÃÇÍøÂç»òÇëÄúÌṩµÄÐÅÏ¢½«ÓÃÓÚ£º

1.°ü¹Ü²úÆ·µÄÕý³£»£»£»£»£»£»£»£»ù´¡ÔËÐУ»£»£»£»£»£»£»£»2.ʵÏÖ¸÷ÏЧºÍЧÀÍ£»£»£»£»£»£»£»£»3.ÓÅ»¯¡¢¸ÄÉÆ²úÆ·ºÍЧÀÍ£»£»£»£»£»£»£»£»4.°ü¹Ü²úÆ·¡¢Ð§ÀÍÒÔ¼°Óû§Ê¹ÓÃÇå¾²£»£»£»£»£»£»£»£»5.×ñÕÕÖ´ÂÉÀýÔòÓë¹ú¼Ò±ê×¼µÄ»®¶¨¡£¡£¡£¡£¡£

£¨Ò»£©ÎÒÃÇ×Ô¶¯ÍøÂçÓëʹÓõÄСÎÒ˽¼ÒÐÅÏ¢

ÎÒÃÇ»áÆ¾Ö¤ÈçÏ·½·¨ÍøÂçÄúÔÚʹÓÃЧÀÍʱ×Ô¶¯ÌṩµÄ£¬£¬ £¬£¬£¬£¬£¬ÒÔ¼°ÄúÔÚʹÓù¦Ð§»ò½ÓÊÜ

ЧÀÍÀú³ÌÖб¬·¢µÄÐÅÏ¢£º

1.°ü¹Ü¡°¿Ú´üÅ£µêAPP-ÖúÁ¦ÌåÓýÈüÊ·þÎñÊý×Ö»¯ ÈÃÈüÊÂÔËÓª¸ü¼òµ¥¹ÙÍø¡±ºÍÏà¹ØÐ§À͵ÄÕý³£ÔËÐÐ

µ±ÄúʹÓá°¿Ú´üÅ£µêAPP-ÖúÁ¦ÌåÓýÈüÊ·þÎñÊý×Ö»¯ ÈÃÈüÊÂÔËÓª¸ü¼òµ¥¹ÙÍø¡±¼°Ïà¹ØÐ§ÀÍʱ£¬£¬ £¬£¬£¬£¬£¬ÎªÁ˰ü¹ÜÈí¼þÓëЧÀ͵ÄÕý³£ÔËÐУ¬£¬ £¬£¬£¬£¬£¬ÎÒÃÇ»á

ÍøÂçÄúµÄÓ²¼þÐͺš¢²Ù×÷ϵͳ°æ±¾ºÅ¡¢Èí¼þ°æ±¾ºÅ¡¢ÍøÂç½ÓÈë·½·¨¼°ÀàÐÍ¡¢

²Ù×÷ÈÕÖ¾µÈÐÅÏ¢¡£¡£¡£¡£¡£ÇëÄúÏàʶ£¬£¬ £¬£¬£¬£¬£¬ÕâЩÐÅÏ¢ÊÇÎÒÃÇÌṩЧÀͺͰü¹Ü²úÆ·Õý³£ÔËÐÐËù±Ø

ÐëÍøÂçµÄ»ù±¾ÐÅÏ¢¡£¡£¡£¡£¡£

2.µÇ¼¡°¿Ú´üÅ£µêAPP-ÖúÁ¦ÌåÓýÈüÊ·þÎñÊý×Ö»¯ ÈÃÈüÊÂÔËÓª¸ü¼òµ¥¹ÙÍø¡±¼°Ïà¹ØÐ§ÀÍ

£¨1£©µ±ÄúµÇ¼¡°¿Ú´üÅ£µêAPP-ÖúÁ¦ÌåÓýÈüÊ·þÎñÊý×Ö»¯ ÈÃÈüÊÂÔËÓª¸ü¼òµ¥¹ÙÍø¡±¼°Ïà¹ØÐ§ÀÍʱ£¬£¬ £¬£¬£¬£¬£¬Äú¿ÉÒÔͨ¹ýÊÖ»úºÅ½¨ÉèÕ˺ţ¬£¬ £¬£¬£¬£¬£¬Äú½«

ÎüÊÕµ½ÎÒÃÇ·¢Ë͵ĶÌÐÅÑéÖ¤Â룬£¬ £¬£¬£¬£¬£¬¿Ú´üÅ£µêAPP-ÖúÁ¦ÌåÓýÈüÊ·þÎñÊý×Ö»¯ ÈÃÈüÊÂÔËÓª¸ü¼òµ¥¹ÙÍø½«Í¨¹ý¸Ã¶ÌÐÅÑéÖ¤ÂëÀ´ÑéÖ¤ÄúµÄÉí·ÝÊÇ·ñÓÐÓᣡ£¡£¡£¡£

£¨2£©ÎªÁËÌṩÄúʹÓá°¿Ú´üÅ£µêAPP-ÖúÁ¦ÌåÓýÈüÊ·þÎñÊý×Ö»¯ ÈÃÈüÊÂÔËÓª¸ü¼òµ¥¹ÙÍø¡±¼°Ïà¹ØÐ§À͵ÄÇå¾²ÐÔ£¬£¬ £¬£¬£¬£¬£¬È·±£²Ù×÷ÇéÐÎÇå¾²Óëʶ±ðÕ˺ÅÇ徲״̬£¬£¬ £¬£¬£¬£¬£¬¸üºÃµØ±£»£»£»£»£»£»£»£»¤Äú»òÕ߯äËûÓû§»ò¹«ÖÚµÄÈËÉí¹¤ÒµÇå¾²ÃâÔâË𺦣¬£¬ £¬£¬£¬£¬£¬Äú¿ÉÒÔÑ¡ÔñÏòÎÒÃÇÌṩÕÕÆ¬¡¢êdzơ¢ÐÕÃû¡¢Éí·ÝÖ¤»òÕ߯äËûÉí·Ý֤ʵ¡¢ÐÔ±ð¡¢ÄêËê¡¢ÐÐÒµ¡¢¹«Ë¾¡¢Ö°Òµ¡¢¸öÐÔÊðÃû¡£¡£¡£¡£¡£ÎÒÃÇ¿ÉÄÜʹÓûòÕûºÏÄúËùÌṩµÄÉÏÊöÐÅÏ¢£¬£¬ £¬£¬£¬£¬£¬ÇÒ¾­ÄúÊÚȨºóÎÒÃÇ¿ÉÒÔÏòÆäËûµÚÈý·½»ñÈ¡ÄúµÄÕ÷ÐÅÐÅÏ¢¡¢Ö°ÒµÐÅÏ¢£¬£¬ £¬£¬£¬£¬£¬½è´ËÀ´×ÛºÏÅжÏÄúÕË»§¼°ÉúÒâΣº¦¡¢¾ÙÐÐÉí·ÝÑéÖ¤¡¢¼à²â¼°·¶·¶Çå¾²ÊÂÎñµÈ¡£¡£¡£¡£¡£Äú¿ÉÒÔÔÚСÎÒ˽¼ÒÕË»§×ÊÁÏÖÐÑ¡ÔñÊÇ·ñÌîдÉÏÊöÐÅÏ¢£»£»£»£»£»£»£»£»ÈçÄúÌṩÉÏÊöÐÅÏ¢£¬£¬ £¬£¬£¬£¬£¬¿ÉÄÜ¿ÉÒÔÌáÉý¡°¿Ú´üÅ£µêAPP-ÖúÁ¦ÌåÓýÈüÊ·þÎñÊý×Ö»¯ ÈÃÈüÊÂÔËÓª¸ü¼òµ¥¹ÙÍø¡±ÐÅÏ¢ÁýÂçµÄÀÖ³ÉÂÊ£¬£¬ £¬£¬£¬£¬£¬ÈçÄú¾Ü¾øÌṩÉÏÊöÐÅÏ¢£¬£¬ £¬£¬£¬£¬£¬¿ÉÄܻήµÍÐÅÏ¢ÁýÂçµÄÀÖ³ÉÂÊ¡£¡£¡£¡£¡£

3.ΪÄúÌṩËÑË÷ЧÀÍ

ÄúʹÓá°¿Ú´üÅ£µêAPP-ÖúÁ¦ÌåÓýÈüÊ·þÎñÊý×Ö»¯ ÈÃÈüÊÂÔËÓª¸ü¼òµ¥¹ÙÍø¡±µÄËÑË÷ЧÀÍʱ£¬£¬ £¬£¬£¬£¬£¬ÎÒÃÇ»áÍøÂçÄúµÄËÑË÷Òªº¦×ÖÐÅÏ¢¡¢ÈÕÖ¾¼Í¼µÈ¡£¡£¡£¡£¡£ÎªÁËÌṩ¸ßЧµÄËÑË÷ЧÀÍ£¬£¬ £¬£¬£¬£¬£¬²¿·ÖǰÊöÐÅÏ¢»áÔÝʱ´æ´¢ÔÚÄúµÄÍâµØ´æ´¢×°±¸Ö®ÖУ¬£¬ £¬£¬£¬£¬£¬²¢¿ÉÏòÄúչʾËÑË÷Ч¹ûÄÚÈÝ¡¢ËÑË÷ÀúÊ·¼Í¼¡£¡£¡£¡£¡£

4.¿ªÕ¹ÓªÏúÔ˶¯

µ±ÄúÑ¡Ôñ¼ÓÈëÎÒÃǾÙÐеÄÓйØÓªÏúÔ˶¯Ê±£¬£¬ £¬£¬£¬£¬£¬Æ¾Ö¤Ô˶¯ÐèÒªÄú¿ÉÌṩÐÕÃû¡¢ÕÕÆ¬¡¢

Éí·ÝÖ¤ÐÅÏ¢¡¢Í¨Ñ¶µØµã¡¢ÁªÏµ·½·¨¡¢ÒøÐп¨ºÅµÈÐÅÏ¢¡£¡£¡£¡£¡£ÕâЩÐÅÏ¢¿ÉÒÔ×ÊÖúÎÒÃǶÔÔ˶¯Ð§¹û¾ÙÐй«Ê¾£¬£¬ £¬£¬£¬£¬£¬¶ÔÔ˶¯¾ÙÐкóÐøÐû´«£¬£¬ £¬£¬£¬£¬£¬ÓëÄúÈ¡µÃÁªÏµ£¨ÈçÄúµÄСÎÒ˽¼Òµç»°ºÅÂë»á±»ÓÃÓÚ·¢ËÍÔ¼ÇëÓû§¡¢·ÖÏí¶ÌÐŵÈÓªÏúÔ˶¯ÖУ©£¬£¬ £¬£¬£¬£¬£¬ÏòÄú·¢·ÅÀñÎï»òתÕË£¬£¬ £¬£¬£¬£¬£¬ÈôÊÇÄú¾Ü¾øÌṩÕâЩÐÅÏ¢£¬£¬ £¬£¬£¬£¬£¬¿ÉÄܵ¼ÖÂÎÞ·¨¼ÓÈëÏìÓ¦Ô˶¯£¬£¬ £¬£¬£¬£¬£¬»òÎÞ·¨ÊÕµ½ÀñÎתÕË¡£¡£¡£¡£¡£

5.°ü¹Ü²úÆ·¡¢Ð§Àͼ°Óû§Ê¹ÓÃÇå¾²

ΪÁË¿ªÕ¹Êý¾ÝÆÊÎöºÍ¸üºÃ¸ÄÉÆ¡°¿Ú´üÅ£µêAPP-ÖúÁ¦ÌåÓýÈüÊ·þÎñÊý×Ö»¯ ÈÃÈüÊÂÔËÓª¸ü¼òµ¥¹ÙÍø¡±µÄЧÀÍ£¬£¬ £¬£¬£¬£¬£¬ÎÒÃÇ»áÍøÂçÄúµÄÈÕÖ¾ÐÅÏ¢£¬£¬ £¬£¬£¬£¬£¬°üÀ¨¼ìË÷ÄÚÈÝ¡¢IPµØµã¡¢×°±¸ÐÅÏ¢£¨°üÀ¨×°±¸Ðͺš¢×°±¸Ê¶±ðÂë¡¢²Ù×÷ϵͳ¡¢ÏµÍ³ÓïÑÔ¡¢Çø·ÖÂÊ¡¢µçÐÅÔËÓªÉÌ¡¢SIM¹éÊôµØ£©£¬£¬ £¬£¬£¬£¬£¬ÒÔ¼°Ê¹ÓÃÈí¼þ¼°Ïà¹ØÐ§ÀÍµÄÆµÂÊ¡¢Íß½âÊý¾Ý¡¢×ÜÌå×°Öá¢Ê¹ÓÃÇéÐΡ¢ÐÔÄÜÊý¾ÝµÈÐÅÏ¢£¬£¬ £¬£¬£¬£¬£¬×ö³öÌØÕ÷Ä£×Ó²¢¾ÙÐÐÓû§»­Ïñ£¬£¬ £¬£¬£¬£¬£¬ÒÔΪÄúÌṩԽ·¢¸öÐÔ»¯¡¢±ã½ÝµÄЧÀÍ¡£¡£¡£¡£¡£ÎÒÃÇ»áʹÓÃä¯ÀÀÆ÷ÍøÂç´æ´¢»úÖÆºÍÓ¦ÓóÌÐòÊý¾Ý»º´æ£¬£¬ £¬£¬£¬£¬£¬ÔÚÄúµÄ×°±¸ÉÏÍøÂçÐÅÏ¢²¢¾ÙÐÐÍâµØ´æ´¢¡£¡£¡£¡£¡£

£¨¶þ£©ÍøÂ硢ʹÓÃСÎÒ˽¼ÒÐÅϢĿµÄ±ä»»µÄ´¦Öóͷ£

ÇëÄúÏàʶ£¬£¬ £¬£¬£¬£¬£¬Ëæ×ÅÎÒÃÇÓªÒµµÄÉú³¤£¬£¬ £¬£¬£¬£¬£¬¿ÉÄÜ»á¶Ô¡°¿Ú´üÅ£µêAPP-ÖúÁ¦ÌåÓýÈüÊ·þÎñÊý×Ö»¯ ÈÃÈüÊÂÔËÓª¸ü¼òµ¥¹ÙÍø¡±µÄ¹¦Ð§ºÍÌṩµÄЧÀÍÓÐËùµ÷½âת±ä¡£¡£¡£¡£¡£Ô­ÔòÉÏ£¬£¬ £¬£¬£¬£¬£¬µ±Ð¹¦Ð§»òЧÀÍÓëµÇ¼¡¢Ïµ¥¡¢ËÑË÷¡¢³äÖµµÈ³¡¾°Ïà

¹ØÊ±£¬£¬ £¬£¬£¬£¬£¬ÍøÂçÓëʹÓõÄСÎÒ˽¼ÒÐÅÏ¢½«ÓëÔ­´¦Öóͷ£Ä¿µÄ¾ßÓÐÖ±½Ó»òºÏÀí¹ØÁª¡£¡£¡£¡£¡£ÔÚÓëÔ­´¦Öóͷ£Ä¿µÄÎÞÖ±½Ó»òºÏÀí¹ØÁªµÄ³¡¾°Ï£¬£¬ £¬£¬£¬£¬£¬ÎÒÃÇÍøÂ硢ʹÓÃÄúµÄСÎÒ˽¼ÒÐÅÏ¢£¬£¬ £¬£¬£¬£¬£¬»áͨ¹ýÒ³ÃæÌáÐÑ¡¢½»»¥Á÷³Ì¡¢ÍøÕ¾Í¨¸æ¡¢ÁíÐÐÇ©ÊðЭÒéµÈ·½·¨ÁíÐÐÏòÄú˵Ã÷ÐÅÏ¢ÍøÂçµÄÄÚÈÝ¡¢¹æÄ£ºÍÄ¿µÄ£¬£¬ £¬£¬£¬£¬£¬ÒÔÕ÷µÃÄúµÄÔ޳ɡ£¡£¡£¡£¡£

£¨Èý£©ÒÀ·¨¿íÃâÕ÷µÃÔÞ³ÉÍøÂçºÍʹÓõÄСÎÒ˽¼ÒÐÅÏ¢

ÇëÄúÃ÷È·£¬£¬ £¬£¬£¬£¬£¬Æ¾Ö¤Ïà¹ØÖ´ÂÉÀýÔò¼°¹ú¼Ò±ê×¼£¬£¬ £¬£¬£¬£¬£¬ÒÔÏÂÇéÐÎÖУ¬£¬ £¬£¬£¬£¬£¬ÎÒÃÇ¿ÉÄܻṲÏí¡¢×ªÈᢹûÕæÅû¶СÎÒ˽¼ÒÐÅÏ¢ÎÞÐèÊÂÏÈÕ÷µÃСÎÒ˽¼ÒÐÅÏ¢Ö÷ÌåµÄÊÚȨÔ޳ɣº

£¨1£©Óë¹ú¼ÒÇå¾²¡¢¹ú·ÀÇå¾²Ö±½ÓÏà¹ØµÄ£»£»£»£»£»£»£»£»

£¨2£©Ó빫¹²Çå¾²¡¢¹«¹²ÎÀÉú¡¢ÖØÖÁ¹«¹²ÀûÒæÖ±½ÓÏà¹ØµÄ£»£»£»£»£»£»£»£»

£¨3£©Óë·¸·¨Õì²é¡¢ÆðËß¡¢ÉóѶºÍѶ¶ÏÖ´ÐеÈÖ±½ÓÏà¹ØµÄ£»£»£»£»£»£»£»£»

£¨4£©³öÓÚά»¤Ð¡ÎÒ˽¼ÒÐÅÏ¢Ö÷Ìå»òÆäËûСÎÒ˽¼ÒµÄÉúÃü¡¢¹¤ÒµµÈÖØ´óÕýµ±È¨Ò浫ÓÖºÜÄÑ»ñµÃ×Ô¼ºÔ޳ɵÄ£»£»£»£»£»£»£»£»

£¨5£©ËùÍøÂçµÄÄúµÄСÎÒ˽¼ÒÐÅÏ¢ÊÇÄú×ÔÐÐÏòÉç»á¹«ÖÚ¹ûÕæµÄ£»£»£»£»£»£»£»£»

£¨6£©´ÓÕýµ±¹ûÕæÅû¶µÄÐÅÏ¢ÖÐÍøÂçµÄÄúµÄСÎÒ˽¼ÒÐÅÏ¢µÄ£¬£¬ £¬£¬£¬£¬£¬ÈçÕýµ±µÄÐÂÎű¨µÀ¡¢Õþ¸®ÐÅÏ¢¹ûÕæµÈÇþµÀ£»£»£»£»£»£»£»£»

£¨7£©Æ¾Ö¤ÄúµÄÒªÇóÇ©Êð»òÍÆÐÐÌõÔ¼Ëù±ØÐèµÄ£»£»£»£»£»£»£»£»

£¨8£©ÓÃÓÚά»¤¡°¿Ú´üÅ£µêAPP-ÖúÁ¦ÌåÓýÈüÊ·þÎñÊý×Ö»¯ ÈÃÈüÊÂÔËÓª¸ü¼òµ¥¹ÙÍø¡±Èí¼þ¼°Ïà¹ØÐ§À͵ÄÇå¾²ÎȹÌÔËÐÐËù±ØÐèµÄ£¬£¬ £¬£¬£¬£¬£¬ÀýÈç·¢Ã÷¡¢´¦Öóͷ£¡°¿Ú´üÅ£µêAPP-ÖúÁ¦ÌåÓýÈüÊ·þÎñÊý×Ö»¯ ÈÃÈüÊÂÔËÓª¸ü¼òµ¥¹ÙÍø¡±Èí¼þ¼°Ïà¹ØÐ§À͵ĹÊÕÏ£»£»£»£»£»£»£»£»

£¨9£©ÎªÕýµ±µÄÐÂÎű¨µÀËù±ØÐèµÄ£»£»£»£»£»£»£»£»

£¨10£©Ñ§ÊõÑо¿»ú¹¹»ùÓÚ¹«¹²ÀûÒæ¿ªÕ¹Í³¼Æ»òѧÊõÑо¿ËùÐëÒª£¬£¬ £¬£¬£¬£¬£¬ÇÒ¶ÔÍâÌṩѧÊõÑо¿»òÐÎòµÄЧ¹ûʱ£¬£¬ £¬£¬£¬£¬£¬¶ÔЧ¹ûÖÐËù°üÀ¨µÄСÎÒ˽¼ÒÐÅÏ¢¾ÙÐÐÈ¥±êʶ»¯´¦Öóͷ£µÄ£»£»£»£»£»£»£»£»

£¨11£©ÓëÎÒÃÇÍÆÐÐÖ´ÂÉÀýÔò»®¶¨µÄÒåÎñÏà¹ØµÄ £»£»£»£»£»£»£»£»

£¨12£©Ö´ÂÉÀýÔò»®¶¨µÄÆäËûÇéÐΡ£¡£¡£¡£¡£

ÌØÊâÌáÐÑÄú×¢ÖØ£¬£¬ £¬£¬£¬£¬£¬ÈçÐÅÏ¢ÎÞ·¨µ¥¶À»òÍŽáÆäËûÐÅϢʶ±ðµ½ÄúµÄСÎÒ˽¼ÒÉí·Ý£¬£¬ £¬£¬£¬£¬£¬Æä²»ÊôÓÚÖ´·¨ÒâÒåÉÏÄúµÄСÎÒ˽¼ÒÐÅÏ¢£»£»£»£»£»£»£»£»µ±ÄúµÄÐÅÏ¢¿ÉÒÔµ¥¶À»òÍŽáÆäËûÐÅϢʶ±ðµ½ÄúµÄСÎÒ˽¼ÒÉí·Ýʱ»òÎÒÃǽ«ÎÞ·¨ÓëÈκÎÌØ¶¨Ð¡ÎÒ˽¼ÒÐÅÏ¢½¨ÉèÁªÏµµÄÊý¾ÝÓëÆäËûÄúµÄСÎÒ˽¼ÒÐÅϢ͎áʹÓÃʱ£¬£¬ £¬£¬£¬£¬£¬ÕâЩÐÅÏ¢ÔÚÍŽáʹÓÃʱ´ú£¬£¬ £¬£¬£¬£¬£¬½«×÷ΪÄúµÄСÎÒ˽¼ÒÐÅϢƾ֤±¾Òþ˽Õþ²ß´¦Öóͷ£Óë±£»£»£»£»£»£»£»£»¤¡£¡£¡£¡£¡£

¶þ¡¢¶Ô Cookie ºÍͬÀàÊÖÒÕµÄʹÓÃ

£¨Ò»£©Cookie ºÍͬÀàÊÖÒÕÊÇ»¥ÁªÍøÖеÄͨÓó£ÓÃÊÖÒÕ¡£¡£¡£¡£¡£µ±ÄúʹÓá°¿Ú´üÅ£µêAPP-ÖúÁ¦ÌåÓýÈüÊ·þÎñÊý×Ö»¯ ÈÃÈüÊÂÔËÓª¸ü¼òµ¥¹ÙÍø¡±¼°Ïà¹ØÐ§ÀÍʱ£¬£¬ £¬£¬£¬£¬£¬ÎÒÃÇ¿ÉÄÜ»áʹÓÃÏà¹ØÊÖÒÕÏòÄúµÄ×°±¸·¢ËÍÒ»¸ö»ò¶à¸ö Cookie »òÄäÃû±êʶ·û£¬£¬ £¬£¬£¬£¬£¬ÒÔÍøÂçºÍ´æ´¢Äú»á¼û¡¢Ê¹Óñ¾²úƷʱµÄÐÅÏ¢£¬£¬ £¬£¬£¬£¬£¬½øÒ»²½ÏàʶÄúµÄÆ«ºÃ£¬£¬ £¬£¬£¬£¬£¬¾ÙÐÐ×Éѯ»òÊý¾ÝÆÊÎö£¬£¬ £¬£¬£¬£¬£¬¸ÄÉÆ²úƷЧÀͼ´Óû§ÌåÑ飬£¬ £¬£¬£¬£¬£¬»òʵʱ·¢Ã÷²¢Ìá·ÀÇ徲Σº¦£¬£¬ £¬£¬£¬£¬£¬ÎªÄúÌṩ¸üºÃµÄЧÀÍ¡£¡£¡£¡£¡£ÎÒÃÇʹÓà Cookie ºÍͬÀàÊÖÒÕÖ÷ҪΪÁËʵÏÖÒÔϹ¦Ð§»òЧÀÍ£º

1.°ü¹Ü²úÆ·ÓëЧÀ͵ÄÇå¾²¡¢¸ßЧÔËת

ÎÒÃÇ¿ÉÄÜ»áÉèÖÃÈÏÖ¤Óë°ü¹ÜÇå¾²Ð﵀ cookie »òÄäÃû±êʶ·û£¬£¬ £¬£¬£¬£¬£¬Ê¹ÎÒÃÇÈ·ÈÏÄúÊÇ·ñÇå¾²µÇ¼ЧÀÍ£¬£¬ £¬£¬£¬£¬£¬»òÕßÊÇ·ñÓöµ½µÁÓá¢Ú²Æ­µÈ²»·¨ÐÐΪ¡£¡£¡£¡£¡£ÕâЩÊÖÒÕ»¹»á×ÊÖúÎÒÃÇË¢ÐÂЧÀÍЧÂÊ£¬£¬ £¬£¬£¬£¬£¬ÌáÉýµÇ¼ºÍÏìÓ¦ËÙÂÊ¡£¡£¡£¡£¡£

2.×ÊÖúÄú»ñµÃ¸üÇáËɵĻá¼ûÌåÑé

ʹÓôËÀàÊÖÒÕ¿ÉÒÔ×ÊÖúÄúÊ¡È¥ÖØ¸´ÄúÌîдСÎÒ˽¼ÒÐÅÏ¢¡¢ÊäÈëËÑË÷ÄÚÈݵİ취ºÍÁ÷³Ì£¨ÀýÈ磺¼Í¼ËÑË÷ÀúÊ·£©¡£¡£¡£¡£¡£

£¨¶þ£©ÎÒÃÇÆ½Ì¨ÉÏ»¹¿ÉÄܰüÀ¨Ò»Ð©µç×ÓͼÏñ£¨ÒÔϼò³Æ\"µ¥ÏñËØGIFÎļþ\"»ò\"ÍøÂçBeacon\"£©£¬£¬ £¬£¬£¬£¬£¬Ê¹ÓÃÍøÂçBeacon¿ÉÒÔÅÌËãä¯ÀÀÍøÒ³µÄÓû§»ò»á¼ûijЩCookie,ÎÒÃÇ»áͨ¹ýÍøÂçBeaconÍøÂçÄúä¯ÀÀÍøÒ³Ô˶¯µÄÐÅÏ¢£¬£¬ £¬£¬£¬£¬£¬ÀýÈ磺InternetЭÒé(IP)µØµã£¬£¬ £¬£¬£¬£¬£¬ä¯ÀÀÆ÷ÀàÐÍ£¬£¬ £¬£¬£¬£¬£¬InternetЧÀÍÌṩÉÌ£¨ISP£©£¬£¬ £¬£¬£¬£¬£¬²Î¿¼/Í˳öÒ³Ãæ£¬£¬ £¬£¬£¬£¬£¬²Ù×÷ϵͳ£¬£¬ £¬£¬£¬£¬£¬ÈÕÆÚ/ʱ¼ä´Á£¬£¬ £¬£¬£¬£¬£¬ºÍµã»÷Êý¾ÝÁ÷µÈ¡£¡£¡£¡£¡£

Èý¡¢ÎÒÃÇÔõÑù´æ´¢Ð¡ÎÒ˽¼ÒÐÅÏ¢

£¨Ò»£©ÐÅÏ¢´æ´¢µÄËùÔÚ

ÎÒÃÇ×ñÕÕÖ´ÂÉÀýÔòµÄ»®¶¨£¬£¬ £¬£¬£¬£¬£¬½«ÔÚ¾³ÄÚÔËÓªÀú³ÌÖÐÍøÂçºÍ±¬·¢µÄÄúµÄСÎÒ˽¼ÒÐÅÏ¢´æ´¢ÓÚÖлªÈËÃñ¹²ºÍ¹ú¾³ÄÚ¡£¡£¡£¡£¡£ÏÖÔÚ£¬£¬ £¬£¬£¬£¬£¬ÎÒÃDz»»á½«ÉÏÊöÐÅÏ¢´«ÊäÖÁ¾³Í⣬£¬ £¬£¬£¬£¬£¬ÈôÊÇÎÒÃÇÏò¾³Íâ´«Ê䣬£¬ £¬£¬£¬£¬£¬ÎÒÃǽ«»á×ñÕÕÖ´ÂÉÀýÔòµÄ»®¶¨£¬£¬ £¬£¬£¬£¬£¬Õ÷ÇóÄúµÄ×ÔÖ÷Ñ¡ÔñÔ޳ɡ£¡£¡£¡£¡£

£¨¶þ£©´æ´¢ÏÞÆÚ

ÎÒÃǽöÔÚΪÌṩ¡°¿Ú´üÅ£µêAPP-ÖúÁ¦ÌåÓýÈüÊ·þÎñÊý×Ö»¯ ÈÃÈüÊÂÔËÓª¸ü¼òµ¥¹ÙÍø¡±¼°Ð§ÀÍ֮ĿµÄËù±ØÐèµÄʱ´úÄÚ±£´æÄúµÄСÎÒ˽¼ÒÐÅÏ¢£¬£¬ £¬£¬£¬£¬£¬Áè¼ÝÐëÒªÏÞÆÚºó£¬£¬ £¬£¬£¬£¬£¬ÎÒÃǽ«¶ÔÄúµÄСÎÒ˽¼ÒÐÅÏ¢¾ÙÐÐɾ³ý»òÄäÃû»¯´¦Öóͷ££¬£¬ £¬£¬£¬£¬£¬µ«Ö´ÂÉÀýÔòÉÐÓл®¶¨µÄ³ýÍâ¡£¡£¡£¡£¡£

ËÄ¡¢ÎÒÃÇÔõÑù¹²Ïí¡¢×ªÈᢹûÕæÅû¶СÎÒ˽¼ÒÐÅÏ¢

£¨Ò»£©³ýÒÔÏÂÇéÐÎÍ⣬£¬ £¬£¬£¬£¬£¬ÎÒÃDz»»áÏòÆäËûÈ˹²ÏíÄúµÄСÎÒ˽¼ÒÐÅÏ¢£º

1.ÔÚ»ñÈ¡Ã÷È·ÔÞ³ÉÇéÐÎÏµĹ²Ïí£º»ñµÃÄúµÄÃ÷È·Ô޳ɺ󣬣¬ £¬£¬£¬£¬£¬¡°¿Ú´üÅ£µêAPP-ÖúÁ¦ÌåÓýÈüÊ·þÎñÊý×Ö»¯ ÈÃÈüÊÂÔËÓª¸ü¼òµ¥¹ÙÍø¡±»áÏòÄúÖ¸¶¨µÄµÚÈý·½¹²ÏíÄúÊÚȨ¹æÄ£ÄÚµÄÐÅÏ¢¡£¡£¡£¡£¡£

2.ÔÚ·¨¶¨ÇéÐÎÏµĹ²Ïí£º¡°¿Ú´üÅ£µêAPP-ÖúÁ¦ÌåÓýÈüÊ·þÎñÊý×Ö»¯ ÈÃÈüÊÂÔËÓª¸ü¼òµ¥¹ÙÍø¡±¿ÉÄÜ»áÆ¾Ö¤Ö´ÂÉÀýÔòµÄ»®¶¨¡¢ËßËÏÕùÒé½â¾öµÄÐèÒª£¬£¬ £¬£¬£¬£¬£¬»òƾ֤ÐÐÕþ¡¢Ë¾·¨»ú¹ØÒÀ·¨Ìá³öµÄÒªÇ󣬣¬ £¬£¬£¬£¬£¬¶ÔÍâ¹²ÏíÄúµÄСÎÒ˽¼ÒÐÅÏ¢¡£¡£¡£¡£¡£

3.¹²Ïí¸ø¡°¿Ú´üÅ£µêAPP-ÖúÁ¦ÌåÓýÈüÊ·þÎñÊý×Ö»¯ ÈÃÈüÊÂÔËÓª¸ü¼òµ¥¹ÙÍø¡±µÄ¹ØÁª¹«Ë¾£ºÄúµÄÐÅÏ¢¿ÉÄÜ»áÔÚ¡°¿Ú´üÅ£µêAPP-ÖúÁ¦ÌåÓýÈüÊ·þÎñÊý×Ö»¯ ÈÃÈüÊÂÔËÓª¸ü¼òµ¥¹ÙÍø¡±µÄ¹ØÁª¹«Ë¾ÄÚ¹²Ïí¡£¡£¡£¡£¡£ÀýÈ磬£¬ £¬£¬£¬£¬£¬¹ØÓÚʹÓÃͳһÌ×ÕË»§ÏµÍ³µÄÓªÒµ£¬£¬ £¬£¬£¬£¬£¬ÎÒÃÇ»áÔÚ¹ØÁª¹«Ë¾ÄÚ¹²ÏíÄúµÄÕË»§ÐÅÏ¢£¨ÕË»§¡¢ÃÜÂë¡¢êdzƼ°ÆäËûÓû§»ù´¡×ÊÁÏ£©£»£»£»£»£»£»£»£»³öÓÚά»¤Æ½Ì¨ÖÈÐò¡¢±£»£»£»£»£»£»£»£»¤Æ¾Ìõ»òÆäËûÓû§Õýµ±È¨Á¦µÄÐèÒª£¬£¬ £¬£¬£¬£¬£¬ÎÒÃÇ»áÔÚ¹ØÁª¹«Ë¾ÄÚ¹²ÏíÄúÎ¥·¨¡¢Î¥Ô¼¡¢Î¥·´Æ½Ì¨¹æÔòµÄÐÐΪ¡£¡£¡£¡£¡£ÎÒÃÇÖ»»á¹²ÏíÐëÒªµÄСÎÒ˽¼ÒÐÅÏ¢£¬£¬ £¬£¬£¬£¬£¬ÇÒÊܱ¾Òþ˽Õþ²ßÖÐËùÉùÃ÷Ä¿µÄµÄÔ¼Êø£¬£¬ £¬£¬£¬£¬£¬ÈôÊÇÎÒÃǹ²ÏíÄúµÄСÎÒ˽¼ÒÃô¸ÐÐÅÏ¢»ò¹ØÁª¹«Ë¾¸Ä±äСÎÒ˽¼ÒÐÅÏ¢µÄʹÓü°´¦Öóͷ£Ä¿µÄ£¬£¬ £¬£¬£¬£¬£¬ÎÒÃÇ»áÔÙ´ÎÖ¤µÄÄúµÄÊÚȨÔ޳ɡ£¡£¡£¡£¡£

4.¹²Ïí¸øÓªÒµÏàÖúͬ°é£º¡°¿Ú´üÅ£µêAPP-ÖúÁ¦ÌåÓýÈüÊ·þÎñÊý×Ö»¯ ÈÃÈüÊÂÔËÓª¸ü¼òµ¥¹ÙÍø¡±¿ÉÄÜ»áÏòÏàÖúͬ°éÆ·¼¶Èý·½¹²ÏíÄúµÄСÎÒ˽¼ÒÐÅÏ¢£¬£¬ £¬£¬£¬£¬£¬ÒÔ°ü¹ÜΪÄúÌṩµÄЧÀÍ˳ËìÍê³É¡£¡£¡£¡£¡£µ«ÎÒÃǽö»á³öÓÚÕýµ±¡¢Õýµ±¡¢ÐëÒª¡¢Ìض¨¡¢Ã÷È·µÄÄ¿µÄ¹²ÏíÄúµÄСÎÒ˽¼ÒÐÅÏ¢£¬£¬ £¬£¬£¬£¬£¬²¢ÇÒÖ»»á¹²ÏíÌṩЧÀÍËùÐëÒªµÄСÎÒ˽¼ÒÐÅÏ¢¡£¡£¡£¡£¡£¿Ú´üÅ£µêAPP-ÖúÁ¦ÌåÓýÈüÊÂЧÀÍÊý×Ö»¯ ÈÃÈüÊÂÔËÓª¸ü¼òÆÓÏàÖúͬ°é°üÀ¨£º

£¨1£©Äúͨ¹ý¡°¿Ú´üÅ£µêAPP-ÖúÁ¦ÌåÓýÈüÊ·þÎñÊý×Ö»¯ ÈÃÈüÊÂÔËÓª¸ü¼òµ¥¹ÙÍø¡±Æ½Ì¨Ê¹ÓõÚÈý·½Ð§ÀÍʱ£¬£¬ £¬£¬£¬£¬£¬ÎÒÃÇ»áÆ¾Ö¤±¾Õþ²ßÁÐÃ÷µÄ¹²ÏíÄÚÈÝÓëÌṩЧÀ͵ĵÚÈý·½¹²ÏíÄúµÄСÎÒ˽¼ÒÐÅÏ¢¡£¡£¡£¡£¡£

£¨2£©¹ã¸æ¡¢ÆÊÎöЧÀÍÀàµÄÊÚȨÏàÖúͬ°é¡£¡£¡£¡£¡£ÎÒÃÇ»áίÍÐÕâЩÏàÖúͬ°é´¦Öóͷ£Óë¹ã¸æÁýÕÖÃæºÍÓÐÓÃÐÔÏà¹ØµÄÐÅÏ¢£¬£¬ £¬£¬£¬£¬£¬µ«²»»áÌṩÄúµÄСÎÒ˽¼ÒÉí·ÝÐÅÏ¢£¬£¬ £¬£¬£¬£¬£¬»òÕßÎÒÃǽ«ÕâЩÐÅÏ¢¾ÙÐÐÄäÃû»¯´¦Öóͷ££¬£¬ £¬£¬£¬£¬£¬ÒÔ±ãËü²»»áʶ±ðÄúСÎÒ˽¼Ò¡£¡£¡£¡£¡£ÕâÀàÏàÖúͬ°é¿ÉÄܽ«ÉÏÊöÐÅÏ¢ÓëËûÃǺͷ¢»õÇøµÄÆäËûÊý¾ÝÏàÍŽᣬ£¬ £¬£¬£¬£¬£¬ÒÔÖ´ÐÐÎÒÃÇίÍÐµÄ¹ã¸æÐ§ÀÍ»ò¾öÒ齨Òé¡£¡£¡£¡£¡£

£¨3£©ÈôÊÇÄúͨ¹ý¡°¿Ú´üÅ£µêAPP-ÖúÁ¦ÌåÓýÈüÊ·þÎñÊý×Ö»¯ ÈÃÈüÊÂÔËÓª¸ü¼òµ¥¹ÙÍø¡±Æ½Ì¨¼ÓÈëµÚÈý·½¾ÙÐлòÕß¡°¿Ú´üÅ£µêAPP-ÖúÁ¦ÌåÓýÈüÊ·þÎñÊý×Ö»¯ ÈÃÈüÊÂÔËÓª¸ü¼òµ¥¹ÙÍø¡±ÓëµÚÈý·½ÍŽá¾ÙÐеÄÓªÏú¡¢ÍƹãÔ˶¯£¬£¬ £¬£¬£¬£¬£¬ÎÒÃÇÐèÒªÓëµÚÈý·½¹²ÏíÄúµÄÐÕÃû¡¢Éí·ÝÖ¤ºÅ¡¢ÊÖ»úºÅÂë¡¢ÊÕ»õµØµã¡¢ÒøÐп¨ºÅ»òÕ߯äËûÐëÒªµÄÐÅÏ¢£¬£¬ £¬£¬£¬£¬£¬ÒÔÀû±ãµÚÈý·½Í³¼ÆÔ˶¯¼ÓÈëÇéÐΡ¢»ñ½±ÇéÐΣ¬£¬ £¬£¬£¬£¬£¬ÎªÄú°ó¶¨Äú»ñÈ¡µÄÓÅ»Ýȯ¡¢·¢·ÅÈ¨Òæ¡¢ÓʼÄÄú»ñÈ¡µÄ½±Æ·µÈ¡£¡£¡£¡£¡£

£¨4£©¹©Ó¦ÉÌ¡¢Ð§ÀÍÌṩÉÌ»òÆäËûÏàÖúͬ°é¡£¡£¡£¡£¡£¡°¿Ú´üÅ£µêAPP-ÖúÁ¦ÌåÓýÈüÊ·þÎñÊý×Ö»¯ ÈÃÈüÊÂÔËÓª¸ü¼òµ¥¹ÙÍø¡±¿ÉÄܻὫÄúµÄСÎÒ˽¼ÒÐÅÏ¢¹²Ïí¸øÖ§³ÖÎÒÃǹ¦Ð§µÄµÚÈý·½£¬£¬ £¬£¬£¬£¬£¬°üÀ¨ÎªÎÒÃÇÌṩ»ù´¡ÉèÊ©ÊÖÒÕЧÀÍ¡¢ÊµÃûÑé֤ЧÀͼ°ÆäËû°´Éí·ÝÑé֤ЧÀÍ¡¢ÈËÁ³Ê¶±ðЧÀÍ¡¢Ö§¸¶Ð§ÀÍ¡¢Êý¾Ý´¦Öóͷ£Ð§À͵ĵÚÈý·½µÈ¡£¡£¡£¡£¡£ÎÒÃǹ²ÏíÕâЩÐÅÏ¢µÄÄ¿µÄÊÇΪÁËʵÏÖ²úÆ·¼°Ð§À͵Ĺ¦Ð§£¬£¬ £¬£¬£¬£¬£¬ºÃ±ÈÎÒÃÇÐèÒª½«ÄúµÄÐÕÃûºÍÉí·ÝÖ¤ºÅ¹²Ïí¸øÊµÃûÑé֤ЧÀ͹©Ó¦ÉÌ£¬£¬ £¬£¬£¬£¬£¬ÒÔ¾ÙÐÐʵÃûÑéÖ¤£»£»£»£»£»£»£»£»»òÕßÎÒÃÇÐèÒªÓëÈËÁ³Ê¶±ð¹©Ó¦É̹²ÏíÄúµÄÃæ²¿Ê¶±ðÌØÕ÷¼°ÐÕÃû¡¢Éí·ÝÖ¤ºÅ£¬£¬ £¬£¬£¬£¬£¬ÒÔʶ±ðÄúÊÇ·ñ×Ô¼ºÊ¹ÓÃЧÀÍ£»£»£»£»£»£»£»£»»òÕßÎÒÃÇÐèÒª½«ÄúµÄ¶©µ¥ºÅºÍ¶©µ¥½ð¶îÓëµÚÈý·½Ö§¸¶»ú¹¹¹²ÏíÒÑʵÏÖÆäÈ·ÈÏÄúµÄÖ§¸¶Ö¸Áî²¢Íê³ÉÖ§¸¶µÈ¡£¡£¡£¡£¡£

ÎÒÃÇ»áÓë¹²ÏíСÎÒ˽¼ÒÐÅÏ¢µÄ¹«Ë¾¡¢×éÖ¯ºÍСÎÒ˽¼ÒÇ©ÊðÑÏ¿áµÄ±£ÃÜЭÒ飬£¬ £¬£¬£¬£¬£¬ÒªÇóËûÃÇÑÏ¿áÆ¾Ö¤±¾Õþ²ßÉùÃ÷µÄÄ¿µÄʹÓÃСÎÒ˽¼ÒÐÅÏ¢¼°½ÓÄÉÏà¹ØµÄ±£ÃܺÍÇå¾²²½·¥À´´¦Öóͷ£Ð¡ÎÒ˽¼ÒÐÅÏ¢¡£¡£¡£¡£¡£

£¨5£©ÎªÎ¬»¤Óû§Õýµ±È¨Ò棬£¬ £¬£¬£¬£¬£¬ÔÚЭÖú´¦Öóͷ£ÓëÄúÓйصÄÉúÒâ¾À·×»òÕùÒéʱ£¬£¬ £¬£¬£¬£¬£¬ÎÒÃÇ¿ÉÄÜÏòÄúµÄÉúÒâÏà¶Ô·½»ò±£´æÀûº¦¹ØÏµµÄµÚÈý·½Ìṩ½â¾öÉúÒâ¾À·×»òÕùÒéËù±ØÐèµÄÐÅÏ¢¡£¡£¡£¡£¡£

£¨¶þ£©È籬·¢ÊÕ¹º¡¢Í̲¢¡¢ÖØ×éµÈ±ä»»£¬£¬ £¬£¬£¬£¬£¬ÎÒÃÇ»áÒªÇó±ä»»ºóµÄÖ÷ÌåÒÀÈ»×ñÊØ±¾Òþ˽Õþ²ßÔ¼¶¨£¬£¬ £¬£¬£¬£¬£¬ÍÆÐÐÔ­ÓÐÔðÈμ°ÒåÎñ¡£¡£¡£¡£¡£Èç±ä»»ºóµÄÖ÷ÌåÐè±ä»»Ð¡ÎÒ˽¼ÒÐÅϢʹÓÃÄ¿µÄ£¬£¬ £¬£¬£¬£¬£¬ÎÒÃÇ»áÒªÇóÆäÊÂÏÈ»ñµÃÄúµÄÕÑʾÔ޳ɡ£¡£¡£¡£¡£¶ÔÄÚ¶øÑÔ£¬£¬ £¬£¬£¬£¬£¬ÔÚ֮ǰµÄÊÕ¹º¡¢Í̲¢Ô˶¯ÖУ¬£¬ £¬£¬£¬£¬£¬¹ØÓÚ±»ÊÕ¹º¡¢±»Í̲¢¹¤¾ßÖÎÀíµÄÊý¾Ý (°üÀ¨Óû§Êý¾Ý)¾ù½ÓÄÉÓë¡°¿Ú´üÅ£µêAPP-ÖúÁ¦ÌåÓýÈüÊ·þÎñÊý×Ö»¯ ÈÃÈüÊÂÔËÓª¸ü¼òµ¥¹ÙÍø¡±×ÔÓÐÊý¾ÝÏàͬµÄ±ê×¼ºÍ ÒªÇó¾ÙÐд¦Öóͷ£ºÍ±£»£»£»£»£»£»£»£»¤¡£¡£¡£¡£¡£

£¨Èý£©ÎÒÃǽ«×ñÊØÏà¹ØÖ´ÂÉÀýÔò£¬£¬ £¬£¬£¬£¬£¬¶ÔÄúµÄСÎÒ˽¼ÒÐÅÏ¢ÓèÒÔ±£ÃÜ¡£¡£¡£¡£¡£³ý·ÇÊÂÏÈ»ñµÃÄúµÄÃ÷È·Ô޳ɻòÊÚȨ£¬£¬ £¬£¬£¬£¬£¬»ò×ñÕÕÖ´·¨»®¶¨Ëù±ØÐèµÄ£¬£¬ £¬£¬£¬£¬£¬»òÊÇÈ¥±êʶ»¯/ÄäÃû»¯´¦Öóͷ£ºóµÄÐÅÏ¢£¬£¬ £¬£¬£¬£¬£¬ÎÒÃDz»»áÏòµÚÈý·½¹ûÕæÅû¶ÄúµÄСÎÒ˽¼ÒÐÅÏ¢¡£¡£¡£¡£¡££¨ËÄ£©ÁíÍ⣬£¬ £¬£¬£¬£¬£¬Æ¾Ö¤Ïà¹ØÖ´ÂÉÀýÔò¼°¹ú¼Ò±ê×¼£¬£¬ £¬£¬£¬£¬£¬ÒÔÏÂÇéÐÎÖУ¬£¬ £¬£¬£¬£¬£¬ÎÒÃÇ¿ÉÄܻṲÏí¡¢×ªÈᢹûÕæÅû¶СÎÒ˽¼ÒÐÅÏ¢ÎÞÐèÊÂÏÈÕ÷µÃСÎÒ˽¼ÒÐÅÏ¢Ö÷ÌåµÄÊÚȨÔ޳ɣº

£¨1£©Óë¹ú¼ÒÇå¾²¡¢¹ú·ÀÇå¾²Ö±½ÓÏà¹ØµÄ£»£»£»£»£»£»£»£»

£¨2£©Ó빫¹²Çå¾²¡¢¹«¹²ÎÀÉú¡¢ÖØÖÁ¹«¹²ÀûÒæÖ±½ÓÏà¹ØµÄ£»£»£»£»£»£»£»£»

£¨3£©Óë·¸·¨Õì–Ë¡¢ÆðËß¡¢ÉóѶºÍѶ¶ÏÖ´ÐеÈÖ±½ÓÏà¹ØµÄ£»£»£»£»£»£»£»£»

£¨4£©³öÓÚά»¤Ð¡ÎÒ˽¼ÒÐÅÏ¢Ö÷Ìå»òÆäËûСÎÒ˽¼ÒµÄÉúÃü¡¢¹¤ÒµµÈÖØ´óÕýµ±È¨Ò浫ÓÖºÜÄÑ»ñµÃ×Ô¼ºÔ޳ɵÄ£»£»£»£»£»£»£»£»

£¨5£©Ð¡ÎÒ˽¼ÒÐÅÏ¢Ö÷Ìå×ÔÐÐÏòÉç»á¹«ÖÚ¹ûÕæµÄСÎÒ˽¼ÒÐÅÏ¢£»£»£»£»£»£»£»£»

£¨6£©´ÓÕýµ±¹ûÕæÅû¶µÄÐÅÏ¢ÖÐÍøÂçСÎÒ˽¼ÒÐÅÏ¢µÄ£¬£¬ £¬£¬£¬£¬£¬ÈçÕýµ±µÄÐÂÎű¨µÀ¡¢Õþ¸®ÐÅÏ¢¹ûÕæµÈÇþµÀ£»£»£»£»£»£»£»£»

£¨7£©ÓëÎÒÃÇÍÆÐÐÖ´ÂÉÀýÔò»®¶¨µÄÒåÎñÏà¹ØµÄ ¡£¡£¡£¡£¡£

Îå¡¢ÄúµÄȨÁ¦

ƾ֤ÖйúÏà¹ØµÄÖ´·¨¡¢¹æÔò¡¢±ê×¼£¬£¬ £¬£¬£¬£¬£¬ÒÔ¼°ÆäËû¹ú¼Ò¡¢µØÇøµÄͨÐÐ×ö·¨£¬£¬ £¬£¬£¬£¬£¬ÎÒÃǰü¹ÜÄú¶Ô×Ô¼ºµÄСÎÒ˽¼ÒÐÅÏ¢ÐÐʹÒÔÏÂȨÁ¦£º

£¨Ò»£©»á¼ûÄúµÄСÎÒ˽¼ÒÐÅÏ¢

ÄúÓÐȨ»á¼ûÄúµÄСÎÒ˽¼ÒÐÅÏ¢£¬£¬ £¬£¬£¬£¬£¬Ö´ÂÉÀýÔò»®¶¨µÄÆÆÀýÇéÐγýÍâ¡£¡£¡£¡£¡£ÈôÊÇÄúÏëÐÐʹÊý¾Ý»á¼ûȨ£¬£¬ £¬£¬£¬£¬£¬¿ÉÒÔͨ¹ýÒÔÏ·½·¨×ÔÐлá¼û£º

ÕË»§ÐÅÏ¢£ºÈôÊÇÄúÏ£Íû»á¼û»ò±à¼­ÄúµÄÕË»§ÖеÄСÎÒ˽¼Ò×ÊÁÏÐÅÏ¢¡¢¸ü¸ÄÄúµÄÃÜÂ룬£¬ £¬£¬£¬£¬£¬Äú¿ÉÒÔÔÚ¿Ú´üÅ£µêAPP-ÖúÁ¦ÌåÓýÈüÊ·þÎñÊý×Ö»¯ ÈÃÈüÊÂÔËÓª¸ü¼òµ¥¹ÙÍøµÄ¡°Ð¡ÎÒ˽¼ÒÖÐÐÄ¡±¡¢¡°¸ü¶àÉèÖá±ÖоÙÐÐÅÌÎÊ¡¢»á¼û¡¢¸üÕý¡£¡£¡£¡£¡£

ÈôÊÇÄúÎÞ·¨Í¨¹ýÉÏÊöÁ´½Ó»á¼ûÕâЩСÎÒ˽¼ÒÐÅÏ¢£¬£¬ £¬£¬£¬£¬£¬Äú¿ÉÒÔËæÊ±Ê¹ÓÃÖµç¿Í·þµç»°ÎÒÃǽ«ÊµÊ±½â¾öÄúµÄÎÊÌâºÍÐèÇ󡣡£¡£¡£¡£

£¨¶þ£©¸üÕýÄúµÄСÎÒ˽¼ÒÐÅÏ¢

µ±Äú·¢Ã÷ÎÒÃÇ´¦Öóͷ£µÄ¹ØÓÚÄúµÄСÎÒ˽¼ÒÐÅÏ¢Óйýʧʱ£¬£¬ £¬£¬£¬£¬£¬ÄúÓÐȨҪÇóÎÒÃÇ×ö³ö¸üÕý¡£¡£¡£¡£¡£Äú¿ÉÒÔͨ¹ýÖµç¿Í·þµç»°Ìá³ö¸üÕýÉêÇë¡£¡£¡£¡£¡£

£¨Èý£©×¢ÏúÄúµÄÕË»§

ÈôÊÇÄú³öÓÚСÎÒ˽¼ÒÐèÇóҪעÏúÄúµÄ¡°¿Ú´üÅ£µêAPP-ÖúÁ¦ÌåÓýÈüÊ·þÎñÊý×Ö»¯ ÈÃÈüÊÂÔËÓª¸ü¼òµ¥¹ÙÍø¡±ÕË»§²¢²»ÔÙÐèÒª¡°¿Ú´üÅ£µêAPP-ÖúÁ¦ÌåÓýÈüÊ·þÎñÊý×Ö»¯ ÈÃÈüÊÂÔËÓª¸ü¼òµ¥¹ÙÍø¡±ÎªÄúÌṩЧÀÍ£¬£¬ £¬£¬£¬£¬£¬Äú¿ÉÒÔ½øÈë¿Í·þÖÐÐĽçÃæÓëÎÒÃÇÁªÏµ»òͨ¹ýÖµç¿Í·þÍŶÓÒªÇó×¢ÏúÕ˺ţ¬£¬ £¬£¬£¬£¬£¬ÎÒÃÇ»áÔÚÄú×¢ÏúÕ˺źóʵʱɾ³ýÄúµÄСÎÒ˽¼ÒÐÅÏ¢»ò¶ÔÄúµÄСÎÒ˽¼ÒÐÅÏ¢¾ÙÐÐÄäÃû»¯´¦Öóͷ£¡£¡£¡£¡£¡£

£¨ËÄ£©¸Ä±äÄúÊÚȨÔ޳ɵĹæÄ£

ÿ¸öÓªÒµ¹¦Ð§ÐèҪһЩ»ù±¾µÄСÎÒ˽¼ÒÐÅÏ¢²Å»ªµÃÒÔÍê³É£¨¼û±¾Õþ²ß¡°µÚÒ»²¿·Ö¡±£©¡£¡£¡£¡£¡£¹ØÓÚÌØÊâÍøÂçµÄСÎÒ˽¼ÒÐÅÏ¢µÄÍøÂçºÍʹÓ㬣¬ £¬£¬£¬£¬£¬Äú¿ÉÒÔËæÊ±¸øÓè»òÊÕ»ØÄúµÄÊÚȨÔ޳ɡ£¡£¡£¡£¡£Äú¿ÉÒÔͨ¹ý¹Ø±Õ×°±¸¹¦Ð§µÈ·½·¨¸Ä±äÄúÊÚȨÎÒÃǼÌÐøÍøÂçÐÅÏ¢µÄ¹æÄ£»ò³·»ØÄúµÄÊÚȨ£º

µ±ÄúÊÕ»ØÔ޳ɺ󣬣¬ £¬£¬£¬£¬£¬ÎÒÃǽ«²»ÔÙ´¦Öóͷ£ÏìÓ¦µÄСÎÒ˽¼ÒÐÅÏ¢¡£¡£¡£¡£¡£µ«ÄúÊÕ»ØÔ޳ɵľöÒ飬£¬ £¬£¬£¬£¬£¬²»»áÓ°Ïì´Ëǰ»ùÓÚÄúµÄÊÚȨ¶ø¿ªÕ¹µÄСÎÒ˽¼ÒÐÅÏ¢´¦Öóͷ£¡£¡£¡£¡£¡£

£¨Î壩ͶËß¾Ù±¨

Äú¿Éƾ֤ÎÒÃǹ«Ê¾µÄÖÆ¶È¾ÙÐÐͶËß»ò¾Ù±¨¡£¡£¡£¡£¡£ÈôÊÇÄúÒÔΪÄúµÄСÎÒ˽¼ÒÐÅϢȨÁ¦¿ÉÄÜÊܵ½Ë𺦣¬£¬ £¬£¬£¬£¬£¬»òÕß·¢Ã÷Ëðº¦Ð¡ÎÒ˽¼ÒÐÅϢȨÁ¦µÄÏßË÷£¨ÀýÈ磺ÒÔΪÎÒÃÇÍøÂçÄúµÄСÎÒ˽¼ÒÐÅϢΥ·´Ö´·¨»®¶¨»òÕßË«·½Ô¼¶¨£©£¬£¬ £¬£¬£¬£¬£¬Äú¿ÉÒÔ½øÈë¿Í·þÖÐÐĽçÃæ»òÖµç¿Í·þµç»°¡¢ÓëÎÒÃÇÁªÏµ¡£¡£¡£¡£¡£ÎÒÃǺ˲éºó»áʵʱ·´ÏìÄúµÄͶËßÓë¾Ù±¨¡£¡£¡£¡£¡£

£¨Áù£©Ô¼ÊøÐÅϢϵͳ×Ô¶¯¾öÒé

ÔÚijЩӪҵ¹¦Ð§ÖУ¬£¬ £¬£¬£¬£¬£¬ÎÒÃÇ¿ÉÄÜÔËÓ÷ÇÈ˹¤×Ô¶¯¾öÒé»úÖÆ×ö³ö¾öÒ飬£¬ £¬£¬£¬£¬£¬ÈôÊÇÕâЩ¾öÒéÏÔÖøÓ°ÏìÄúµÄÕýµ±È¨Ò棬£¬ £¬£¬£¬£¬£¬ÄúÓÐȨҪÇóÎÒÃÇ×ö³öÚ¹ÊÍ¡£¡£¡£¡£¡£

¹ØÓÚÄúºÏÀíµÄÇëÇ󣬣¬ £¬£¬£¬£¬£¬ÎÒÃÇÔ­ÔòÉϲ»ÊÕÈ¡Óöȣ¬£¬ £¬£¬£¬£¬£¬µ«¶Ô¶à´ÎÖØ¸´¡¢Áè¼ÝºÏÀíÏ޶ȵÄÇëÇ󣬣¬ £¬£¬£¬£¬£¬ÎÒÃǽ«ÊÓÇéÊÕȡһ¶¨±¾Ç®ÓöÈ¡£¡£¡£¡£¡£¹ØÓÚÄÇЩÎÞ¹ÊÖØ¸´¡¢ÐèÒª¹ý¶àÊÖÒÕÊֶΣ¨ÀýÈ磬£¬ £¬£¬£¬£¬£¬ÐèÒª¿ª·¢ÐÂϵͳ»ò´Ó»ù´¡ÉϸıäÏÖÐÐÀÏÀý£©¡¢¸øËûÈËÕýµ±È¨Òæ´øÀ´Î£º¦»òÕߺÜÊDz»ÇÐÏÖʵ£¨ÀýÈ磬£¬ £¬£¬£¬£¬£¬Éæ¼°±¸·Ý´Å´øÉÏ´æ·ÅµÄÐÅÏ¢£©µÄÇëÇ󣬣¬ £¬£¬£¬£¬£¬ÎÒÃÇ¿ÉÄÜ»áÓèÒԾܾø¡£¡£¡£¡£¡£

ÔÚÒÔÏÂÇéÐÎÖУ¬£¬ £¬£¬£¬£¬£¬Æ¾Ö¤Ö´ÂÉÀýÔòÒªÇ󣬣¬ £¬£¬£¬£¬£¬ÎÒÃǽ«ÎÞ·¨ÏìÓ¦ÄúµÄÇëÇó£º

1¡¢Óë¹ú¼ÒÇå¾²¡¢¹ú·ÀÇå¾²ÓйصÄ£»£»£»£»£»£»£»£»

2¡¢Ó빫¹²Çå¾²¡¢¹«¹²ÎÀÉú¡¢ÖØÖÁ¹«¹²ÀûÒæÓйصÄ£»£»£»£»£»£»£»£»

3¡¢Óë·¸·¨Õì²é¡¢ÆðËߺÍÉóѶµÈÓйصÄ£»£»£»£»£»£»£»£»

4¡¢Óгä·ÖÖ¤¾ÝÅú×¢Äú±£´æÖ÷¹Û¶ñÒâ»òÀÄÓÃȨÁ¦µÄ£»£»£»£»£»£»£»£»

5¡¢ÏìÓ¦ÄúµÄÇëÇ󽫵¼ÖÂÄú»òÆäËûСÎÒ˽¼Ò¡¢×éÖ¯µÄÕýµ±È¨ÒæÊܵ½ÑÏÖØË𺦵Ä¡£¡£¡£¡£¡£

Áù¡¢ÎÒÃÇÈçÄÇÀïÖöùͯµÄСÎÒ˽¼ÒÐÅÏ¢

¿Ú´üÅ£µêAPP-ÖúÁ¦ÌåÓýÈüÊÂЧÀÍÊý×Ö»¯ ÈÃÈüÊÂÔËÓª¸ü¼òÆÓ²úÆ·¡¢ÍøÕ¾ºÍЧÀÍÖ÷ÒªÃæÏò³ÉÈË¡£¡£¡£¡£¡£ÈôÊÇûÓÐâïÊÑ»ò¼à»¤È˵ÄÔ޳ɣ¬£¬ £¬£¬£¬£¬£¬¶ùͯ²»µÃ½¨Éè×Ô¼ºµÄÓû§ÕË»§¡£¡£¡£¡£¡£

¹ØÓÚ¾­âïÊÑÔ޳ɶøÍøÂç¶ùͯСÎÒ˽¼ÒÐÅÏ¢µÄÇéÐΣ¬£¬ £¬£¬£¬£¬£¬ÎÒÃÇÖ»»áÔÚÊܵ½Ö´·¨ÔÊÐí¡¢âïÊÑ»ò¼à»¤ÈËÃ÷È·Ô޳ɻòÕß±£»£»£»£»£»£»£»£»¤¶ùͯËùÐëÒªµÄÇéÐÎÏÂʹÓûò¹ûÕæÅû¶´ËÐÅÏ¢¡£¡£¡£¡£¡£

Ö»¹ÜÍâµØÖ´·¨ºÍϰË×¶Ô¶ùͯµÄ½ç˵²î±ð£¬£¬ £¬£¬£¬£¬£¬µ«ÎÒÃǽ«²»Âú 14 ÖÜËêµÄÈκÎÈ˾ùÊÓΪ¶ùͯ¡£¡£¡£¡£¡£

ÈôÊÇÎÒÃÇ·¢Ã÷×Ô¼ºÔÚδÊÂÏÈ»ñµÃ¿É֤ʵµÄâïÊÑÔ޳ɵÄÇéÐÎÏÂÍøÂçÁ˶ùͯµÄСÎÒ˽¼ÒÐÅÏ¢£¬£¬ £¬£¬£¬£¬£¬Ôò»áÏë·¨¾¡¿ìɾ³ýÏà¹ØÊý¾Ý¡£¡£¡£¡£¡£

Æß¡¢ÄúµÄСÎÒ˽¼ÒÐÅÏ¢ÔõÑùÔÚÈ«Çò¹æÄ£×ªÒÆ

Ô­ÔòÉÏ£¬£¬ £¬£¬£¬£¬£¬ÎÒÃÇÔÚÖлªÈËÃñ¹²ºÍ¹ú¾³ÄÚÍøÂçºÍ±¬·¢µÄСÎÒ˽¼ÒÐÅÏ¢£¬£¬ £¬£¬£¬£¬£¬½«´æ´¢ÔÚÖлªÈËÃñ¹²ºÍ¹ú¾³ÄÚ¡£¡£¡£¡£¡£

ÓÉÓÚÎÒÃÇͨ¹ý±é²¼È«ÇòµÄ×ÊÔ´ºÍЧÀÍÆ÷Ìṩ²úÆ·»òЧÀÍ£¬£¬ £¬£¬£¬£¬£¬ÕâÒâζ×Å£¬£¬ £¬£¬£¬£¬£¬ÔÚ»ñµÃÄúµÄÊÚȨÔ޳ɺ󣬣¬ £¬£¬£¬£¬£¬ÄúµÄСÎÒ˽¼ÒÐÅÏ¢¿ÉÄÜ»á±»×ªÒÆµ½ÄúʹÓòúÆ·»òЧÀÍËùÔÚ¹ú¼Ò/µØÇøµÄ¾³ÍâͳÁìÇø£¬£¬ £¬£¬£¬£¬£¬»òÕßÊܵ½À´×ÔÕâЩͳÁìÇøµÄ»á¼û¡£¡£¡£¡£¡£

´ËÀàͳÁìÇø¿ÉÄÜÉèÓвî±ðµÄÊý¾Ý±£»£»£»£»£»£»£»£»¤·¨£¬£¬ £¬£¬£¬£¬£¬ÉõÖÁδÉèÁ¢Ïà¹ØÖ´·¨¡£¡£¡£¡£¡£ÔÚ´ËÀàÇéÐÎÏ£¬£¬ £¬£¬£¬£¬£¬ÎÒÃÇ»áÈ·±£ÄúµÄСÎÒ˽¼ÒÐÅÏ¢»ñµÃÔÚÖлªÈËÃñ¹²ºÍ¹ú¾³ÄÚ×ã¹»Ò»Âɵı£»£»£»£»£»£»£»£»¤¡£¡£¡£¡£¡£ÀýÈ磬£¬ £¬£¬£¬£¬£¬ÎÒÃÇ»áÇëÇóÄú¶Ô¿ç¾³×ªÒÆÐ¡ÎÒ˽¼ÒÐÅÏ¢µÄÔ޳ɣ¬£¬ £¬£¬£¬£¬£¬»òÕßÔÚ¿ç¾³Êý¾Ý×ªÒÆÖ®Ç°ÊµÑéÊý¾ÝÈ¥±êʶ»¯µÈÇå¾²Ðж¯¡£¡£¡£¡£¡£

°Ë¡¢±¾Òþ˽ȨÕþ²ßÔõÑù¸üÐÂ

ÎÒÃÇ¿ÉÄÜÊÊʱ»á¶Ô±¾Òþ˽ȨÕþ²ß¾ÙÐе÷½â»ò±ä»»£¬£¬ £¬£¬£¬£¬£¬±¾Òþ˽ȨÕþ²ßµÄÈκθüн«ÒÔ±ê×¢¸üÐÂʱ¼äµÄ·½·¨Ðû²¼ÔÚÎÒÃÇÍøÕ¾ÉÏ£¬£¬ £¬£¬£¬£¬£¬³ýÖ´ÂÉÀýÔò»òî¿Ïµ»®¶¨ÉÐÓÐÇ¿ÖÆÐÔ»®¶¨Í⣬£¬ £¬£¬£¬£¬£¬¾­µ÷½â»ò±ä»»µÄÄÚÈÝÒ»¾­Í¨Öª»òÐû²¼ºóµÄ7ÈÕºóÉúЧ¡£¡£¡£¡£¡£ÈçÄúÔÚÒþ˽ȨÕþ²ßµ÷½â»ò±ä»»ºó¼ÌÐøÊ¹ÓÃÎÒÃÇÌṩµÄÈÎһЧÀÍ»ò»á¼ûÎÒÃÇÏà¹ØÍøÕ¾µÄ£¬£¬ £¬£¬£¬£¬£¬ÎÒÃÇÐÅÍÐÕâ´ú±íÄúÒѳä·ÖÔĶÁ¡¢Ã÷È·²¢½ÓÊÜÐ޸ĺóµÄÒþ˽ȨÕþ²ß²¢ÊÜÆäÔ¼Êø¡£¡£¡£¡£¡£

¾Å¡¢ÔõÑùÁªÏµ¿Ú´üÅ£µêAPP-ÖúÁ¦ÌåÓýÈüÊÂЧÀÍÊý×Ö»¯ ÈÃÈüÊÂÔËÓª¸ü¼òÆÓ

1¡¢ÈçÄú¶Ô±¾Òþ˽Õþ²ßÄÚÈÝÓÐÈκÎÒÉÎÊ¡¢Òâ¼û»ò½¨Ò飬£¬ £¬£¬£¬£¬£¬Äú¿ÉËæÊ±Í¨¹ý±¾ÍøÕ¾¿Í·þÓëÎÒÃÇÁªÏµ¡£¡£¡£¡£¡£ÄãÒ²¿ÉÒÔ½«ÄãµÄÒÉÎÊ¡¢Òâ¼û»ò½¨Òé·¢ËÍÖÁmarket@jd-link.com¡£¡£¡£¡£¡£


2¡¢ÈôÊÇÄú¶Ô¿Ú´üÅ£µêAPP-ÖúÁ¦ÌåÓýÈüÊÂЧÀÍÊý×Ö»¯ ÈÃÈüÊÂÔËÓª¸ü¼òÆÓ»Ø¸´²»Öª×㣬£¬ £¬£¬£¬£¬£¬ÒÔΪ¿Ú´üÅ£µêAPP-ÖúÁ¦ÌåÓýÈüÊÂЧÀÍÊý×Ö»¯ ÈÃÈüÊÂÔËÓª¸ü¼òÆÓСÎÒ˽¼ÒÐÅÏ¢´¦Öóͷ£ÐÐΪËðº¦ÁËÄúµÄÕýµ±È¨Ò棬£¬ £¬£¬£¬£¬£¬Äú¿ÉÏòÍøÐÅ¡¢µçÐÅ¡¢¹«°²¼°¹¤É̵Èî¿Ïµ²¿·Ö¾ÙÐоٱ¨»òÏòλÓÚÖйú½­ËÕÊ¡µÄÎÞÎýÊÐÐÂÎâÇøÈËÃñ·¨ÔºÌáÆðËßËÏ¡£¡£¡£¡£¡£


¡¾ÍøÕ¾µØÍ¼¡¿¡¾sitemap¡¿